背景
为进一步健全完善重大经营风险防控机制,国务院国资委近日制定印发了《中央企业重大经营风险事件报告工作规则》(以下简称《规则》)。
《规则》从一二三四五多方面提出了新要求,对此,单个企业董事会和经理层(三道防线部门)、整个集团都应建立健全相应的快速反应机制。

《规则》共18条,堪称袖珍型监管制度。
但其影响力却不因条数很少而不重要,甚至颇有“字数越少、事情越大”那味儿。
一、《规则》缘起与重大意义
近年来大风控建设一直受到监管部门和企业的重视,2019年国务院国资委印发的《关于加强中央企业内部控制体系建设与监督工作的实施意见》(以下简称“《内控意见》”)是大风控领域的重磅监管文件,首次将内控定位为央企实现高质量发展、强基固本、防范重大风险、培养世界一流企业的制度保障。
《内控意见》以“强内控、防风险、促合规”为目标,要求建立健全以风险管理为导向、合规管理监督为重点,严格、规范、全面、有效的内控体系,形成全面、全员、全过程、全体系的风险防控机制。
《规则》印发之前,2020年5月国务院国资委印发了《关于加强重大经营风险事件报告工作有关事项的通知》(以下简称“《通知》”),从报告机制、范围、程序和要求等方面进行了初步规范。
本次《规则》的制定是落实《内控意见》的重要支撑性举措,属于需要及时、多次向国资委进行报告的重大经营风险事件方面的内控规定,对《通知》进行了大量完善并取而代之。
《规则》的直接目标是:建立健全央企重大经营风险管控机制。
《规则》的最终目标是:为央企实现高质量发展提供制度保障。
二、《规则》要求与最新变化
1.界定了“重大经营风险事件”
包括:企业在生产经营管理活动中发生的,已造成或可能造成重大资产损失或严重不良影响的各类生产经营管理风险事件。
不包括:企业安全生产、节能减排、环境保护、维稳事件。
2.明确了一个责任主体
《规则》明确了工作职责,重大经营风险事件发生的企业是报告工作责任的主体,其企业主要负责人应对重大经营风险事件报告的真实性、及时性负责。
3.强化了两层成果运用
《规则》从企业和国资委内部两个层面,对报告及处置的结果运用提出要求。
4.规定了三阶段报告规则
《规则》按照事件发生的不同阶段,分为首报、续报和终报等三种方式。
相比《通知》,《规则》对不同阶段的报告规定了不同的报告内容,详见表1。
表1: 向国资委分类报告时限与内容

从表1可以看出,报告的内容与报告的环节存在很强的逻辑关系,《规则》的要求宽严相济、规范合理:
首报:重在一个“快”字,报告快、初步判断快、应急措施快。
续报:重在一个“准”字,分析判断准,应对处置准。
终报:重在一个“全”字,分析总结、处置程序、履职问责全。
5.亮明了四类纪律处置形式
《规则》明确国资委对严重迟报、漏报、瞒报和谎报,敷衍应付,以及应对处置不力等四种情形的四类处置形式:
提示函
约谈
通报
情形严重的依规追究责任
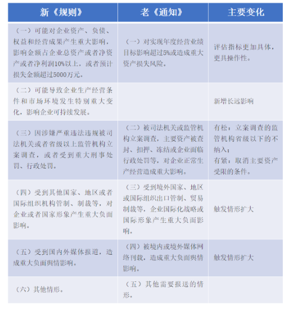
6.明确了五类应当报告的重大经营风险事件具体情形
对应当报告的重大经营风险事件情形上,相比《通知》,《规则》进行了内容具化、操作便利、着眼长远和触发扩展等方面的优化升级,详见表2。
表2: 重大经营风险事件报告情形

三、企业怎么落实《规则》?
1.董事会切实履行防风险基本职责,建立健全大风控体系
防风险是国企董事会的三大基本职责之一。
推动防风险体系建立健全、通过监督评价确保防风险体系有效运作实施、防范化解重大风险、自身决策中注重研判平衡风险是国企董事会履行防风险职责的四大任务。
在推动四大风控体系建立健全时应当注重以下工作:
体系构建理念方面,注重在确保四大风控体系的风控目标能够实现的前提下提高效率、降低成本、尽可能一体化整合构建与实施。
风控目标设定方面,将确保合规和避免违规作为风控体系的基本或底线目标,将推动企业健康、持续、高质量地价值创造和价值实现作为终极目标。
风控事项范围方面,将包括但不限于《规则》要求报告的五类重大经营风险事件情形纳入风控事项范围。
风控防线设置方面,建议构建三层三线的风控防线。
三层体系由低到高为经营管理机构及内设部门作为风控体系运作的实施层、董事会及风控专委会作为风控体系健全有效的主导层、监事会和外部监督机构作为风控体系的强化监督层。
三道风控管理责任落实防线可按照新版COSO-ERM建立,风险发生方的核心业务部门(例如销售部或市场部、采购部、投资部门)作为第一道防线自我约束、源头防控,支持职能部门(原属第一道防线的一般职能部门和风控部门)作为第二道防线支持、保障业务风险在控,保证职能部门(审计、纪监)作为第三道防线以评促监,推动前两道防线提高风控效能。
风控牵头机构方面,适应融合型大风控体系发展趋势,尽可能将分散的风控、合规、法务、审计(风险管理职能部分、不含风险监督评价等第三道防线的职能)等部门进行整合设置为大风控牵头部门。
在经理层设置大风控牵头负责人,组建或完善董事会风控专委会。
风险防控方面,对黑天鹅类事件,重在快速反应和有效处置能力的建设;对灰犀牛类事件,重在日常有效防控和化解能力的建设。
2.经理层扎实筑牢三道风控防线,并建立起快速反应机制
经理层作为日常经营管理的执行和指挥机构,通常应当最先发觉到重大经营风险事件的发生,前两道防线一旦确认属于《规则》要求报告的五类重大经营风险事件,必须能够且做出迅捷报告。
为此,经理层应当建立重大经营风险事件快速反应的机制:
第一道防线部门:对于重大经营风险事件必须保持高度的警觉,能够敏捷反应。
第二道防线部门:接到第一道防线反馈后,既要迅捷判断确认,又要联络推动集团内的重大经营风险事件通传报告机制快捷启动。
第三道防线部门:经常性地督导、检视前两道防线部门对于重大经营风险事件报告机制的有效维护和运作。
3.集团内务实构建速报通传机制,确保按时向国资委报告
春江水暖鸭先知,集团内具体企业第一时间发觉重大经营风险事件后,在极短的时间内要确保按时(首报2日、续报5日)上报国资委,是直通国资委?还是确保在集团内速报通传后再按时上报国资委?
对于少数特别紧急的重大经营风险事件,应当在第一时间内以适当便捷的方式报告国资委。
对于更多不是特别紧急的重大经营风险事件,建议还是先在集团内速报通传后再按时上报国资委。
由此,落实《规则》时,整个集团统筹构建并有效运作集团内重大经营风险事件的速报通传机制将格外重要。
在这一过程中,正确的理念、高效的治理、灵活的授权、快捷的机制和新技术的赋能缺一不可。


