城投公司作为地方政府重要的投融资建设主体,一直承担着城镇化建设的主力军作用。然而,一方面,随着地方融资平台的快速发展,政府部门的监管逐步加强,2010年开始,国务院、银监会、财政部等相继出台多个重要文件,以此规范地方投融资平台的运作管理,各地政府城建投融资平台的融资和生存压力明显加大;另一方面,随着我国城镇化率的提升和城市基础设施建设的不断完善,城市发展阶段已经由重建设向重运营转变,打造现金流、寻找盈利点,是城投公司未来可持续发展的重要基础,城投公司的转型势在必行。因此,为更好地参与新型城镇化建设、服务城市发展、增强自身造血能力,城市综合运营商成为近年来城投公司热衷的市场化转型方向之一。然而转型并非一蹴而就,需要对城市综合运营商的转型路径重新进行梳理:如何进行战略定位,如何进行业务布局,如何获取资源和能力,如何打造产业链。
本文通过对部分以“城市综合运营商”为发展定位的城投公司转型背景、重组路径、业务布局等内容进行分析,就城投公司转型为“城市综合运营商”过程中,如何进行战略定位、业务布局,如何进一步获取资源、打造产业链等问题提出建议。
一、城投公司转型城市综合运营商的案例分析
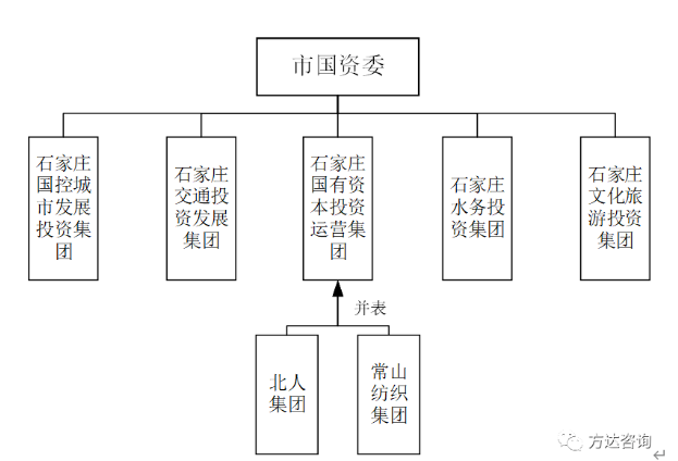
(一)泉州城建集团有限公司 1. 泉州城建集团改革转型背景 2016年12月,泉州市人民政府通过《泉州城建集团有限公司组建方案》,成立泉州城建集团有限公司(简称“城建集团”),注册资本60亿元,由泉州市国资委履行出资人职责。城建集团组建之后,市国资委将所持泉州市城建国有资产投资有限公司(城东片区开发建设主体)、泉州市东海投资管理有限公司(东海片区开发建设主体)、泉州市住宅建设开发有限公司(北峰片区开发建设主体)股权以及其他相关国有企业股权和资产等无偿划入集团,集团定位为“城市建设运营服务综合提供商”,并负责海丝新城的开发建设。自此,城建集团踏上了由片区开发建设主体向城市建设运营综合服务提供商的转型发展之路。 改革主要有几方面原因:一是原有“指挥部+平台公司”模式已无法适应新的政策环境,存在行政指令强、政企不分、平台公司难以市场化等问题。二是政府性资产资源分散,市属国有企业多、弱、散。三是平台公司发展定位不清,无法满足政府战略意图。 按照市委、市政府“组建大集团、发展大产业”战略部署,2017年7月泉州市委市政府印发《泉州市属国有企业整合重组方案》(泉委〔2017〕46号),将市属国有企业和政府性资产资源在清查盘点的基础上,按照专业分工重组为5家主业突出、竞争力强、支撑带动作用明显的市级国资集团,分别为泉州城建集团、泉州文旅集团、泉州金控集团、泉州交通集团和泉州水务集团。 图1 泉州市国企改革重组顶层架构 2. 泉州城建集团转型城市综合运营商的具体做法 一是业务板块重构。市属国有企业整合重组后,泉州市委市政府对城建集团重新定位,为实现打造成为资产规模超千亿的“城市建设运营服务综合提供商”的目标,2018年5月,泉州城建开展了内部的业务整合重组,通过同类企业归并、股权无偿划转、新设公司等方式将集团主业整合成为片区开发、城市建设、城市运营、地产置业四大基础板块和产业投资板块,打造“五位一体”的4+1板块业务布局,形成“分业管理、分类运营、做大做强”业务发展模式,坚持政府业务、市场业务的“双轮驱动”模式。 二是业务布局拓展。通过“盘活存量,谋划增量”,实现自身造血功能,提高市场化竞争能力。“双轮驱动”模式下的政府业务主要集中于片区开发和城市建设板块,以片区内土地一级开发、路网建设、棚户区改造、基础设施建设和代建为主。这一阶段在原有业务基础上拓展城建等相关业务产业链,如片区开发板块的园林绿化业务,城市建设板块的规划、设计、建设、装配式建筑和建筑垃圾处理等业务,通过打造工程建设全产业链,减少工程中间环节。市场化业务主要集中于城市运营、地产置业和产业投资板块,在原有基础上城市运营板块新增长租公寓、建材批发零售等业务;地产置业板块打造地产置业和物业管理品牌;产业投资板块以集团产业链延伸为需求,重点在绿色建筑、垃圾处理等产业投资上策划生成项目,由集团自主经营、自负盈亏,充分体现集团的经营投资权、项目选择权、融资自主权等决策自主权。在顶层设计上,泉州城建集团不仅充分扮演好城市开发建设者的角色,还进一步增强自我造血功能和自主发展能力。 (二)济南城市建设集团有限公司 1. 济南城建集团改革转型背景 2017年,济南市组建城投、城建、产发、轨交、金控、文旅六大集团,并吸纳全市28个市直部门所属的188家企业,实现市属经营性国有资产统一监管。济南城市建设集团有限公司(下称“济南城建”)成立,并整合了多家建安、市政建设、城建路桥企业,注册资本450亿元。作为济南市属国有企业,济南城建主要负责城市开发、建设与经营,主要业务范围包括城市开发建设、工程总承包、房地产、投融资、资产运营、农业康养等六大板块。 为更好地适应济南市国资国企发展新形势的需要,2020年,济南市出台了《关于进一步推动市属国资国企改革发展的意见》(下称“《意见》”)。《意见》提出,济南市国资国企改革要坚持市场化改革方向,以体制机制改革为抓手,着力解决市属国资国企不大不强不优、布局结构不合理、发展活力不足等问题,推动市属国资国企成为落实国家省市发展战略和建设现代化经济体系的重要引擎,为打造 “五个济南”(科创济南、智造济南、文化济南、生态济南、康养济南)、建设“大强美富通”现代化国际大都市提供有力支撑。 一方面,济南市采取横向重组、纵向联合、合并同类项等方式,把资产规模小、营利能力差、业务少的企业,根据企业功能定位,调整优化到相应企业集团,将43户市属一级企业压减至20户,把企业规模做大,把企业资产做实。另一方面,立足于聚集资源、做强企业和产业,济南市推动国有资本向优势产业和新兴产业集中,做到延链、补链、强链,打造特色优势产业。济南市整合建筑类企业组建建工集团,打造资质齐全、具有较强竞争力的综合大型建筑集团;整合生物医药等健康产业资源,组建健康集团,打造济南大健康产业品牌。 图2 济南市属国有企业架构图 2. 济南城建集团转型城市综合运营商的具体做法 《市国资委2020年工作要点》(下称“《要点》”)提出,济南市国资委要推动国有优质资源资本向基础设施、服务民生、战略新兴产业等集中,着力打造大能源、大水务、大建筑、大交通等板块,更好地支撑省会建设发展。作为济南市城市重大基础设施开发、建设主体,为响应《意见》和《要点》规划要求,济南城建制定“八三四五”策略,具体内容为: 八大业务:城市开发与特许经营、基础设施建设工程承包、工程设计咨询、房地产、文化旅游、环保、资产经营、投融资。 三全打造:集团着力打造“全产业链、全业务链、全价值链”三全体系,实现各业务板块市场竞争力量的综合提升。 四核力量:集团着力打造“资产运营力量、低本钱大规模融资力量、政府综合效劳力量和资源整合力量”,通过四大力量的打造推动集团各业务板块更好更快的发展。 五优资源:集团通过“规模资源、人才资源、合作伙伴资源、政府资源、品牌资源”五大资源的积累,推动将来的可持续进展。 表1 济南城建业务板块划分 集团根据“八三四五”策略,开展产业布局,向“战略导向明确、集团管控科学、经营管理高效、风险防控有力”的现代化、市场化、规模化、专业化、品牌化的国有资本投资、建设、运营集团方向迈进。 (三)石家庄国控城市发展投资集团有限责任公司 1. 改革转型背景 2021年9月,经市委常委会研究决定,石家庄市属国企重组整合方案最终确定。方案按照“同业合并、优化布局、面向市场、清晰定位”的原则,对主业相近的市属国有企业进行合并,对产业链互补的企业进行整合,全面推进市国资委监管的77家国有企业的重组整合工作。围绕城市建设、交通发展、产业发展、水务农业、文化旅游等重大领域,最终打造形成以下5+2企业架构。进一步优化了国有资产监管体系,促进企业转型发展和城市产业发展。 图3 石家庄国资改革重组顶层架构 2021年10月,石家庄城发投集团(前身为“石家庄国控投资集团有限责任公司”)挂牌成立,由石家庄市国控、地产、城投、住建四大集团和其他14家国有企业整合重组而成,是一家集融资、投资、建设、管理、运营等各项职能于一身的城建全链条国有企业,集中了石家庄城市建设领域最优质的资产、最专业的人才、最尖端的技术。基于“同业合并、优化布局”的原则,整合重组过程中,涉及多类别企业资产的划入和划出,同时也体现出政府层面对此次国企改革的支持与决心。 2. 石家庄城发投集团转型城市综合运营商的具体做法 重组后,城发投集团定位为石家庄市城市更新实施和土地一级开发主体,城市投资、建设、运营一体化主体。城发投集团在分析产业布局、明确自身主责主业的基础上,确定了集团发展的“2+4+N”总体格局。具体内容如下表所示: 表2 石家庄城发投业务板块划分 在“2+4+N”总体格局的指引下,按照“分层运作、分类管理、分业经营”的原则,做强集团总部,做优投资平台,做专经营公司,在城发投集团旗下着力打造投融资、地产开发、城市投资建设、住房开发建设、城市更新、市政公用设施建设与管理、综合设计七大专业化的集团公司,将产业触手深入到城市建设与民生服务的各个领域。 特别值得强调的是,为了扶持新组建企业的发展,石家庄市委、市政府制定了一系列强有力的支持政策,特别是明确市财政每年将筹措15至25亿元注入拟筹建的五大投资集团,而且要持续5年以上,另外,还将在公益事业项目补贴、优质资产注入、特许经营权等方面予以支持。 二、城市综合运营商的一般业务布局和内容 通过以上案例分析可以发现,“城市综合运营商”是指“围绕城市总体发展目标和发展规划,结合城市发展需求,通过发挥企业产业优势和资源优势,以市场化运作方式为主来参与城市发展建设的运营商。”因此,以“城市综合运营商” 为发展定位,意味着城投公司从“建设城市”向“经营城市”实体转变,通常需要具备城市基础服务功能、城市公共服务功能、城市资源整合功能和城市产业发展功能,一般涉及四大业务板块:城市建设开发板块、城市公共服务板块、城市资产运营板块、产业投资发展板块。为了更好地履行“城市综合运营商”的职能,需要根据自身资源和发展状况,结合所在区域的城市能级和发展规划,进而确定相应的业务板块和产业发展。 近年来,不少城投公司陆续把“城市综合运营商”作为自身的转型定位,本文从中选择了10个AAA主体信用评级的地市级城投公司,以“城市综合运营商”所需的四大业务板块划分为依据,对各城投公司业务进行分类整合,可看出各板块所涵盖的具体业务内容,如表3所示: 表3 四大板块具体业务内容 三、城投公司转型城市综合运营商的路径建议 (一)以城市发展目标和总体规划为前提,明确自身定位 “城市综合运营商”定位要以城市的发展目标和城市的总体规划为前提。新的国资国企改革,都是在明确区域战略定位、发展目标和产业布局等基础之上,从顶层设计理念出发,通过打造几大集团公司,明确各集团公司发展定位,致力于解决政府资源分散、平台公司发展定位不清、布局结构不合理、活力不足等问题。如泉州城建公司按照市委、市政府“组建大集团、发展大产业”的战略部署,定位为资产规模超千亿的“城市建设运营服务综合提供商”;济南城建基于打造 “五个济南”的发展规划,定位为“城市建设与运营综合服务商”。因此,城投公司向“城市综合运营商”的转变,需要立足于城市发展需求,结合自身经营理念,通过整合城市资源,将政府的规划发展目标变为现实。 (二)聚焦主责主业,合理安排业务布局 城投公司以“城市综合运营商”为定位开展业务需明确业务布局,打造核心竞争力。“城市综合运营商”承担着区域发展的重要使命,涵盖的业务范围较为广泛,涉及到城市建设运营和服务民生等各个方面。因此,城投公司被定位为“城市综合运营商”之后,需在明确主责主业的基础上,本着“投建营一体化”原则,进行业务板块重构,确定集团发展的总体布局,进一步夯实城市建设运营核心能力。如石家庄城发投集团在明确“石家庄市城市更新实施和土地一级开发主体,城市投资、建设、运营一体化主体”定位之上,确定了集团发展的“2+4+N”总体格局,在发展壮大城市建设业务领域的同时,将产业延伸至城市发展的需要的各个领域。但由于各城市发展规划、城投公司自身发展战略和资源等方面存在差异,因此,在优化业务布局方面还要进一步结合自身传统业务、资产资源等竞争优势,制定符合自身发展需要的业务布局。 (三)积极寻求政府政策与资产资源支持,优化资产结构 以“城市综合运营商”为定位的城投公司,在业务整合过程中需积极争取政府的政策和资产资源支持,优化资产结构。根据前文分析,“城市综合运营商”的主要业务布局包括:城市建设开发板块、城市公共服务板块、城市资产运营板块、产业投资发展板块。城投公司在组建相应业务板块时,一方面,基于“同类合并”原则,通过内部的无偿化转、新设公司等方式,将主业相同或相近的公司进行合并,盘活公司经营性资产,把公司规模做大、资产坐实;另一方面,需要对政府资源进行清查,城投公司应结合转型“城市综合运营商”的需求,向政府争取优质资产与特许经营权的注入(如与民生相关的供水、供电、燃气等),优化资产结构的同时,进一步增强公司自身的造血能力。如济南城建的城市开发与特许经营板块,包含了海绵城市建设、城市综合管廊、城市停车场、汽车充电设施、城市园林、智慧城市业务内容;石家庄城发投的城市运营板块的供热、停车场服务、物业管理、租赁(商铺、住宅、办公楼等资产)等,体现了政府在推进国有企业整合重组和提升公司经营活力方面发挥的重要作用。 (四)努力推动产业升级,开展多元化经营 城投公司转型为“城市综合运营商”时,应努力推动产业升级,在巩固原有优势产业基础上,积极沿产业链上下游及关联产业进行延伸,开展有限的多元化经营,为公司发展谋求新的利益增长点。如: 1.城市建设开发板块。应以基础设施的全生命周期管理为宗旨,沿城市建设产业链进行上下游拓展。在原有业务(基础设施建设、土地整理、棚户区改造、保障房建设等)基础上,通过内部整合同类型业务、收购具有高级资质的施工企业等方式,达到城市建设开发板块的规划、设计、建设、运营等一体化。如泉州城建重组阶段在原有业务基础上拓展城建等相关业务产业链——片区开发板块的园林绿化业务,城市建设板块的规划、设计、建立、装配式建筑和建筑垃圾处理等业务,通过打造工程建设全产业链,减少工程中间环节。 2.城市公用服务板块。通过内部整合和外部新的特许经营权的注入,纳入与民生相关的城市供水、供电、燃气、污水处理、垃圾处理等公共事业。一方面可以提高公司资产质量,另一方面可以增加稳定的现金流。 3.城市资产运营板块。以投资形成的资产运营为主,主要涉及物业管理、租赁(商铺、办公楼、住宅)、酒店餐饮、旅游景区等业务。另外,可根据公司实际业务经营范围,寻求户外广告、城市停车场服务等新的资产资源注入。如泉州城建城市运营板块在原有基础上新增长租公寓、建材批发零售等业务。 4.产业投资发展板块。应基于公司当前业务板块的产业链延伸为需求开展投资。在充分考虑收益、回报周期等因素前提下,以股权或并购等方式,参与公司业务相同或相近的资产经营,从而增加资产规模,达到扩充产业链上下游业务内容、多元化经营的目的。如泉州城建产业投资板块以延伸集团产业链为出发点,重点在绿色建筑、垃圾处理等产业投资上策划生成项目。







