前言
2022年10月25日科技部印发了《“十四五”技术要素市场专项规划》,明确提出了“把科技成果转化绩效作为核心要求纳入国有企业创新能力评价体系”,完善科技成果转化体制机制,提升科技成果转化效率,将成为国有企业改革发展的重要工作。国有企业应如何发挥自身资源优势,做好科技成果转化,建设打造原创技术策源地?
一、科技成果转化内涵与意义
科技成果转化是指将科学研究成果进一步开发、推广,将科技成果的潜在价值转化成现实生产力、产生市场价值,进而转化为经济价值。科技成果转化效率是一个国家研发投入产出效率的最终体现,2021年我国研发投入比重已经达到2.44%,接近OECD国家疫情前2.47%的平均水平,2021年研发投入规模达到2.8万亿元,位居全球第二,在巨大科研规模投入下,提升科研投入产出效率意义重大。

图1 2013—2021年中国研发投入强度变化情况
数据来源:OECD
科技成果转化一般分为“转”与“化”两个阶段,一般涉及科技成果供给方、科技成果需求方、政府、科技中介机构四大类主体,其在科技成果转化中的作用如下:
· 科技成果提供方:提供科技成果,以高校、科研院所为主;企业,包括国有企业也是科技成果供给的主要主体之一
· 科技成果需求方:科技成果转化需以企业为主体,以市场为导向,推动科技成果产品化、商品化、产业化;
· 政府:通过政策鼓励引导、加强载体平台建设、加大企业培育扶持力度、加大企业招才引智支持力度等方式支持企业在科技成果转移转化中发挥主体作用
· 科技中介机构:提供包括信息查询与交流、技术咨询与评估、科技成果的鉴定、孵化及转化等方面的科技服务,优化生产要素配置,提高成果转化成功率
国有企业作为市场主体之一,是科技成果转化的重要参与主体。国有企业科技成果转化特指国有企业对自身通过研发活动产生的科技成果进行转化,国有企业为科技成果供给方;而需求方可以是该国有企业自身,也可以是其他企业。

图2 科技成果转化示意
科技成果是科研项目的产出,不同阶段项目类别产出的成果内容与形式不同,其成果可转化性和实用性存在差别。基础研究项目输出基础理论成果,其成果形式主要包括科学论文、科学著作、原理性模型等。应用研究项目输出应用技术研究成果,其成果形式主要包括专利、样品、研究方案和功能结论等。技术开发和产业化类项目输出产业化成果,其成果形式主要包括技术方案、功能部件、设备样机和技术标准等。科技成果转化中所指“科技成果”强调成果的可转化性、实用价值,主要指应用研究和技术开发研究两个阶段项目的科研成果。

图 3 科技成果转化中科技成果的主要形式及其特点
二、国有企业做好科技成果转化的关键点
科技成果转化是科研创新的最后一公里,风险与回报共存,为了提升科技成果转化成功率,国有企业需要做好四方面工作。
一是做好科技成果评估
科技成果评价包括科学价值、技术价值、经济价值、社会价值和文化价值五大方面。在科研项目的后端、科技成果转化项目的前端,国有企业需对科技成果进行鉴定评价,明确成果的技术价值、经济价值,从而对科技成果转化的可行性形成预判。

图4 科技成果评价的五个维度
资料来源:《国务院办公厅关于完善科技成果评价机制的指导意见》(国办发〔2021〕26号)
同时,国有企业通过建立科技成果评价体系,对科技成果的技术特点、市场预期、资产评估等内容进行评价,为后续科技成果转化方式与激励方案的确定提供依据。

图5 技术成果评价体系模型
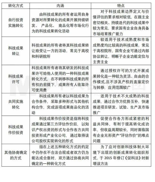
二是选择合适转化方式
科技成果转化方式主要有自行投资实施转化、向他人转让该科技成果、科技成果许可、共同实施转化、以科技成果作价投资、其他协商确定的方式等,这些转化方式的内涵与特点见表1。
表1 成果转化方式及其特点

各种科技成果转化方式具有自身的优势特点,国有企业需要根据自身能力情况以及科技成果特点进行综合评估,合理选择转化方式。科技成果转化方式选择首先要考虑技术成熟度和市场成熟度两个维度,国有企业需要进一步结合技术创新性、市场前景、估值难度、主业相关性等精准选择转化方式。图6是中大咨询的科技成果转化方式选择模型。
图6科技成果转化方式选择模型
三是建立健全成果转化风险应对机制
科技成果转移转化过程会面临技术风险、知识产权侵权风险、应用推广可行性风险、交易风险、市场竞争风险、政策风险和团队风险等七大风险,上述风险在不同转化方式中的敞口存在差异。例如自主实施成果转化主要在知识产权侵权和团队方面存在一定风险;科技成果转让在成果交易方面存在较大风险,而在技术、侵权、应用推广和市场竞争方面存在一定风险;科技成果许可在知识产权侵权上存在较大风险等。不同成果转化方式的风险敞口图谱见图7。国有企业需要需要根据相应的转化方式制定针对性的风险应对机制,以确保科技成果转化顺利进行。

图7 不同成果转化方式的风险敞口图谱
四是做好激励约束机制设计
为了激励科技人员和企业员工积极推进科技成果转化,国有企业需要设计合适的长效激励约束机制,更好实现企业与研发人员的利益绑定。国有企业的长效激励约束机制主要有现金型和股权型两大类。权益类主要包括股权出售/员工持股、股权奖励、股权期权、项目跟投等,其政策依据主要有《国有科技型企业股权和分红激励暂行办法》(财资〔2016〕4号)(简称4号文)、《关于国有控股混合所有制企业开展员工持股试点的意见》(国资发改革〔2016〕133号)(简称133号文)以及《“双百企业”和“科改示范企业” 推行跟投机制操作指引》(征求意见稿)(简称征求意见稿)。现金类激励主要有虚拟股权、项目收益分红、岗位分红、超额利润分享,其政策依据主要有4号文和《“双百企业”和“科改示范企业”超额利润分享机制操作指引》(简称操作指引)。

图8 国有企业长效激励约束机制类型及政策依据
结语
在政策要求和产业竞争需求下,提升科技成果转化能力是未来国有企业改革发展的重要方向。本期重点介绍了国有企业做好科技成果转化的四个要点。下期将就具体的科技成果转化方式及其风险应对机制进行展开讲述。


