习近平总书记强调,生产关系必须与生产力发展要求相适应;发展新质生产力,必须进一步全面深化改革,形成与之相适应的新型生产关系。
国务院国资委也要求国资国企以实施国有企业改革深化提升行动为契机,以加强党的建设为引领,不断健全干部培养和激励机制。
如何规范构建中长期激励机制,充分激活国有企业市场化活力,无疑将成为未来国企改革的重要课题。
本期内容将聚焦中长期激励,对现行的中长期激励政策进行盘点,并尝试为城投企业提出相关建议;从适用范围、使用效果与实践方法三个维度展开分类解读;最后通过翔实的案例分析对相关实践做法展开探讨。
Part 01政策分析与建议
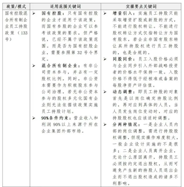
激励从时效视角可以分为短期激励及中长期激励等,其中短期是以一年以内的月度、季度、半年度或年度等为周期,中长期则是一年以上,通常以一个三至五年规划为单位或更长的时间周期。此外,激励从形态视角又可以分为物资激励及精神激励等,其中物资激励在企业中的表现形式通常包含奖金奖励、节日奖品、法定及额外保险、津补贴等等有形激励,精神激励则通常表现为授权、表彰、晋升、学习与发展机会、情感关怀等等无形激励。为避免误解,特此说明。本文的中长期激励不涉及精神激励层面,而是重点关注物资激励层面。通过梳理过往出台的相关政策,较为公认的中长期激励机制重点围绕“3+2+X”展开。其中“3”指三大主要政策文件,即国有控股混合所有制企业员工持股政策(133号文)、国有科技型企业股权和分红激励政策(4号文)和国有控股上市公司股权激励政策(102号文)。“2”指两大确定方式,即超额利润分享机制、项目跟投机制,其中超额利润分享机制出台了专项政策,即超额利润分享机制操作指引(1号文),而项目跟投配套政策文件尚处于征求意见中。“X”指其他的探索性激励方式,如虚拟股权等,对应的专项政策文件也仍处于酝酿阶段。关于国有控股上市公司股权激励,由国务院国资委发布的《关于进一步做好中央企业控股上市公司股权激励工作有关事项的通知》(国资发考分规〔2019〕102号)作为核心政策,综合《关于上市公司实施员工持股计划试点的指导意见》(证监会公告〔2014〕33号)、《上市公司股权激励管理办法》(证监会令第126号)、《中央企业控股上市公司实施股权激励工作指引》(国资考分〔2020〕178号)等相关政策做配套使用,详见附件一。国有科技型企业股权和分红激励主要以《国有科技型企业股权和分红激励暂行办法》(财资〔2016〕4号)为实施依据。在此基础上《中央科技型企业实施分红激励工作的通知》(国资厅发考分〔2017〕47号)对科技型企业采用分红激励方式的工作提供详细实施指导;《关于扩大国有科技型企业股权和分红激励暂行办法实施范围等有关事项的通知》(财资〔2018〕54号) 将国有科技型中小企业、国有控股上市公司所出资的各级未上市科技子企业、转制院所企业投资的科技企业纳入激励实施范围,并对于国家认定的高新技术企业不再设定研发费用和研发人员指标条件,为更多的国有科技型企业实施激励创造了有利条件,详见附件二。国有控股混合所有制企业员工持股方式,主要以《关于国有控股混合所有制企业开展员工持股试点的意见》(国资发改革[2016]133号)为实施依据,详见附件三。2019年,国务院国资委发布的《中央企业混合所有制改革操作指引》提出,“鼓励混合所有制企业探索超额利润分享、项目跟投、虚拟股权等中长期激励方式”。同时,也有相关政策提出,支持国有创业投资企业、创业投资管理企业等新产业、新业态、新商业模式类企业的核心团队持股和跟投。2021年,国务院发布《“双百企业”和“科改示范企业”超额利润分享机制操作指引》,对符合条件企业开展超额利润分享做出指导,详见附件四。目前,很少有政策对项目跟投的实施做具体引导,还需各企业结合自身情况不断探索、完善。项目跟投是市场化的行为,国有资产流失的风险相对较小。但是员工跟投设计是一项复杂的工程,不同公司的项目特点、发展阶段、管理架构甚至企业文化不同,都需匹配不同的机制,须量身定做最适合的机制,而在实操过程中相关建议如下:由于国有非上市公司不能发行股票,因此,虚拟股权在非上市公司的应用前景也非常广阔。虚拟股权激励计划在实施过程中,须从以下角度进一步完善相关要求:由于中长期激励涉及的政策较多,且不同政策的适用场景也有差异。因此,站在城投公司的企业角度,在实施中长期激励时需要从能不能、做不做及怎么做等三方面进行考虑。企业能否实施中长期激励的关键,在于其适用的政策规章。从大部分城投公司的实际情况来看,三大政策虽然难以完全贴合,但是对某些下属控股公司在一定情况下依旧可以适用,而超额利润分享机制因其限制性较低,对城投公司而言较为适用,项目跟投机制可以常识性探索。由于虚拟股权政策及机制尚不明确,且实施较为复杂,建议暂时不予考虑。由于不同发展阶段的城投企业对运营管理能力的要求不同,是否实施中长期激励,重点需要关注两个方面:一是管理基础是否夯实,即公司战略管理、内控体系、激励约束机制等是否成熟,在以上关键环节较为薄弱的情况下,实施中长期激励相反会增加管理成本,最终结果可能弊大于利,因此应该优先确保内部管理的高效性;二是计划实施是否必要,如果公司发展达到一定阶段,运营管理各项能力都相对扎实,但是对员工的激励有待进一步提升,此时就建议考虑实施中长期激励,相反公司整体运营均呈现出高效性,员工对于现有激励也比较满意,此时中长期激励则为可选项,企业要综合考虑实施成本及带来的回报以判断是否有利于长效发展。考虑到主营业务、资产规模与管控模式的差异,一般而言城投公司更适用超额利润分享机制,而某些下属控股公司可以视情况适用三大政策之一。因此建议如下:
(1)城投公司可在总部层面构建中长期激励框架,适用中长期激励的下属控股公司结合自身需要自行制定匹配的机制后由总部审批执行。(2)实施前需要明确管理机构及权责、管理流程以及实施范围及周期、核算及发放规则、进入及退出机制等实施细则,避免法律纠纷及审计风险。(3)实施初期可采取试点、试行方式,选取各项条件较优、市场化程度较高的某一企业(一般为三级企业)作为试点单位,在一个中长期激励周期试行结束后,检验实施成效,对中长期激励机制不断完善,待各项环节运行成熟后逐步推行。九大工具助力国有企业
推进原始创新
通过对国资国企中长期激励相关政策的研究及解读,可以总结出现金结算类、股权结算类及综合类等三类中长期激励模式。其中,现金结算类主要包括项目收益分红、岗位分红、超额利润分享及虚拟股权等四种不同的工具;股权结算类包括股权奖励、股权认购、股权期权、项目跟投等四种不同工具;而综合类则为多种工具的组合使用。项目收益分红作为中长期期激励的一种,其激励作用相对于其他激励方式,短时间内即可显现,实施方式主要以项目为主体,用于激励项目相关的关键人员,科研项目收益分红是“以科技成果转化收益为标的,采取项目收益分红方式”。激励对象针对性强。项目收益分红的激励来源是项目的增量收益,因此国有资产流失风险小。但是科技成果是企业内部共享的科研产出,其净收入的计算方式是难点,分配比例等不易敲定,实施难度稍大,部分项目收益所需时间周期长,具有不确定性,不利于激励方案设计基础较为薄弱的企业。国有科技型中小企业、国有控股上市公司所出资的各级未上市科技子企业、转制院所企业投资的科技企业纳入激励实施范围,具体如下:4)纳入科技部“全国科技型中小企业信息库”的企业。参与项目分红的激励对象必须是与企业正式签订劳动合同的员工,一般包括参与科技项目的研发人员、提供实(试)验服务的核心技术人员、科研成果转化中的主要经营管理人员及推广转化人员。在具体的激励对象选取上,应重点关注与科技成果转化项目密切相关的科研人员,且在激励对象的选取上,要注意与岗位分红在激励对象选取标准上有所差异,要以相关人员在项目团队中的重要程度以及对项目发展的贡献度作为主要衡量标准,尽量弱化岗位、级别在激励对象选取过程中的影响。此外,值得注意的是,企业不得面向全体员工实施股权或者分红激励,企业监事、独立董事不得参与企业分红激励。项目收益分红的操作共分为6个步骤,即“定项目、定对象、定额度、定分配、定业绩、定终止”,具体如下:一是要选取科技成果转化项目范围内的项目。《国有科技型企业股权和分红激励暂行办法》中明确说明项目收益分红是“以科技成果转化收益为标的”,即可以进行分红的项目特指“科技成果转化项目”,并非任何项目都可以进行收益分红。根据《中华人民共和国促进科技成果转化法》,“科技成果转化,是指为提高生产力水平而对科学研究与技术开发所产生的具有实用价值的科技成果所进行的后续试验、开发 、应用、推广直至形成新产品、新工艺、新材料,发展新产业等活动”,由此可见,一个项目能够成为科技成果转化项目的前提是,本项目必须要以某一项或几项科技成果的投入作为前提,项目中所开展的工作是以实现科技成果转化为最终目的。二是要选取项目收益能够独立核算的项目。《国有科技型企业股权和分红激励暂行办法》中要求实施项目收益分红“应当按照具体项目实施财务管理,并按照国家统一的会计制度进行核算,反映具体项目收益分红情况”,因此要注意选取边界清晰、收益及成本能够准确分摊的项目,以便于正确反映项目收益情况,避免财务管理及审计风险。三是要选取已产业化或即将产业化阶段的项目。《国有科技型企业股权和分红激励暂行办法》明确规定,项目收益分红的执行要“在职务科技成果完成、转化后”,实施项目收益分红的重要前提是要“有红可分”,只有项目已进入或即将进入产业化阶段后,才可能顺利完成成果转化,并产生可供分配的收益和红利。四是要根据企业实际确定实施分红的项目数量。目前相关政策并未对同时可实施项目分红的数量进行严格限定,公司可根据实际项目数量、项目进度、员工状态等综合确定实施收益分红的项目数量。在具体的激励对象选取上,应重点关注与科技成果转化项目密切相关的科研人员,也可将部分关联度较大的管理人员纳入分红范围。且在激励对象的选取上,要注意与岗位分红在激励对象选取标准上有所差异,要以相关人员在项目团队中的重要程度以及对项目发展的贡献度作为主要衡量标准,尽量弱化岗位、级别在激励对象选取过程中的影响。第一类是企业提前制定相关规定或与重要技术人员约定。在成果完成、转化后,按照企业规定或事先约定的方式、数额和时限执行。在约定的激励额度方面,可参考《中央科技型企业实施分红激励工作指引》相关要求,“结合项目来源、项目级别、项目规模、发展阶段以及创新贡献等因素约定。对于国家立项、创新贡献较大的项目可以适当加大激励力度。对于项目所在企业成立时间不满3年或实施当年未盈利的,应当结合项目收益情况控制总体额度,或采取分批分次的方式兑现。”第二类是企业未规定、也未与重要技术人员约定。在这种情况下,公司应根据《国有科技型企业股权和分红激励暂行办法》和《中央科技型企业实施分红激励工作指引》相关规定,根据科技成果的转化方式确定激励额度,详见下表。在激励额度分配上,一般应以激励对象在项目团队中角色的重要程度和工作表现来衡量激励对象在项目中的贡献,并以此作为额度分配的依据。在衡量角色重要程度方面,一般可通过对项目内的岗位进行价值评估,明确各岗位在项目内的相对价值与排序,使分红系数与岗位价值呈正相关,即岗位价值越大、分配系数也应越高;在衡量工作表现方面,则一般以激励对象的个人业绩考核结果作为衡量标准,根据激励对象每年的业绩考核结果确定分红系数,并以此作为项目分红的分配依据。此外,根据《中央科技型企业实施分红激励工作指引》要求,在分配过程中“对于关键科研任务、重大开发项目、主导产品或核心技术的主要完成人、负责人等可以适当提高分配比例”。《中央科技型企业实施分红激励工作指引》中对实施项目收益分红的业绩考核要求做出了明确规定:在指标选取上,以职务科技成果作价投资、自行实施或者与他人合作实施方式开展项目收益分红激励的,要在项目财务类指标、项目创新类指标、项目管理类指标中,每一类指标至少选取一个。以职务科技成果转让、许可给他人实施的,若不采取一次性激励的方式,原则上也应当按照以上要求制定激励有效期内的考核办法。在考核目标水平上,相关政策对项目收益分红的要求与岗位分红相同。公司应当根据政策要求,以促进科技成果转化为主要目的,合理设置能够准确反映科技成果转化经济收益、社会效益、创新力度等方面的指标作为衡量项目业绩的主要依据,从而激发科研人员在推动科技项目成果转化、促进科研成果发挥新动能方面的积极性与创造力。项目组成员离开项目组或因其他不可抗力无法获得项目收益分红时,应约定对原有的分红协议进行调整。一是可以由其他人员替补,成为新的激励对象享受项目收益分红;二是若无其他替补人员,也可通过调整现有激励对象的分配比例进行调整,由项目团队成员共同分摊退出人员的分红份额。岗位分红主要以企业经营收益为标的,作为中长期激励的一种,有效益就可以分红,操作相对简单,适用范围广,且有无可用于转化的科技成果均可采用。激励部分也是增量收益,因此国有资产流失风险较小。但是在具体实施过程中,最终受到激励的通常是上层的一部分员工,不适合普惠制激励需求的企业,且激励的额度受到限制,激励效果有限。国有科技型中小企业、国有控股上市公司所出资的各级未上市科技子企业、转制院所企业投资的科技企业纳入激励实施范围,具体如下:4)纳入科技部“全国科技型中小企业信息库”的企业。岗位分红权一般适用于岗位序列清晰、岗位职责明确、业绩考核规范的企业,激励岗位的选择原则上是在公司的科技创新、市场转化等领域发挥重要作用的核心科研、技术、市场和管理骨干;同时需要求具体的激励对象在工作岗位上连续工作满1年以上,并且根据长期激励的特点,结合公司的行业特点与人才结构,参与岗位分红权激励的激励对象原则上不超过本公司在岗职工总数的30%,激励对象获得的岗位分红所得不高于其薪酬总额的2/3。激励对象自离岗当年起,不再享有原岗位分红权。岗位分红作为中长期激励的一种,以企业经营收益为标的。分红与效益挂钩,操作简单,适用范围广,且无论有无用于转化的科技成果均可采用。激励使用增量收益,国有资产流失风险较小。但是在具体实施过程中,最终受到激励的对象通常是上层一部分员工,不适合普惠制激励需求的企业,且激励的额度受到限制,激励效果有限。1)中国境内具有公司法人资格的国有及国有控股未上市科技公司;2)近3年研发费用占当年公司营业收入均在3%以上;4)近3年税后利润累计形成的净资产增值额应当占公司近3年年初净资产总额的10%以上,且实施激励当年年初未分配利润为正数;6)激励对象个人岗位分红激励所得不得高于其薪酬总额的2/3;7)激励对象业绩考核未达标的,取消其岗位分红激励资格。1)在岗位分红激励总体方案设计过程中,依据业务分类及岗位设置,选取技术研发岗、技术推广与服务岗和关键经营管理岗位作为激励岗位。2)激励对象大多数选择一线科研人员、重大科技成果主要完成人、重大研发项目核心骨干人员、对核心技术和主导产品等做出重大创新或改进的主要技术人员、在技术服务和试验检测等方面做出突出贡献的技术人员等。3)净利润及净利润增加额作为岗位分红激励总额的计提基数,实现公司价值创造与激励对象的利益共享。计算公式如下:激励总额=净利润*X+净利润增加值*Y,其中:X为从年度净利润中的计提比例;Y为从年度净利润增加值中的计提比例,X与Y的设置也需要企业综合考虑。一是企业业绩考核达标前,企业根据激励对象所在团队的年度绩效考核结果确定团队的绩效考核系数,团队绩效考核系数=绩效考核得分/100,再确定团队分配额度;二是岗位职责能直接反应某岗位在企业价值中的贡献程度,决定其等级系数,岗位职责越大系数越高。因此,企业需要综合考虑岗位职责、职位等级和绩效考核结果,确定岗位分红分配系数,结合团队绩效考核系数来后确定个人分配额度。首先要打破企业内部现有的激励分配制度,重新设计激励分配的层次与格局,合理选取分红岗位与分红对象,此部分是最为关键的环节。操作流程与企业绩效管理体系设计流程类似,通常情况下选取年度目标责任制作为岗位分红的实施手段,通过目标管理实现对科技人员和技术人员的有效激励。因此,岗位目标责任制的实施是岗位分红激励措施的具体表现形式,企业应健全岗位职责,根据岗位职责、团队年度任务目标及部门重点工作,逐层分解为分红激励对象的岗位目标责任,遵循目标管理的管理方法保障企业整体目标任务的完成。超额利润分享机制,是指企业综合考虑战略规划、业绩考核指标、历史经营数据和本行业平均利润水平,合理设定目标利润,并以企业实际利润超出目标利润的部分作为超额利润,按约定比例提取超额利润分享额,分配给激励对象的一种中长期激励方式。其中,目标利润是指企业为特定年度设定的预期利润值。3)《超额利润分享方案》制定当年已实现利润以及年初未分配利润为正值;5)建立了规范的财务管理制度,近三年没有因财务、税收等违法违规行为受到行政、刑事处罚。与本企业签订劳动合同,在该岗位上连续工作1年以上,对企业经营业绩和持续发展有直接重要影响的管理、技术、营销、业务等核心骨干人才。且一般每一期激励人数不超过企业在岗职工总数的30%。集团公司或控股股东相关人员在本企业兼职的,按其主要履职的岗位职责、实际履职时间等因素综合确定是否可参与本企业超额利润分享机制。合乎条件的仅可在一家企业参与超额利润分享机制。企业外部董事、独立董事、监事不得参与超额利润分享机制。超额利润分享机制的四大步骤,各步骤核心任务和审批备案要求总结如下:企业应结合实际制定《超额利润分享方案》,该方案一般以三年为一个周期,主要包括以下内容:企业基本情况、可行性分析、确定激励对象的原则和标准、设定目标利润的原则和标准、分享比例、实施及兑现流程、约束条件和退出规定、监督管理和组织保障等。制定《超额利润分享方案》时,应以公示、召开职工代表大会等方式充分听取职工意见,履行企业内部民主决策程序。《超额利润分享方案》制定后,企业应按照“三重一大”决策机制及有关规定,按出资关系报中央企业集团公司、地方国资委监管一级企业、控股股东(适用于国有资本投资、运营公司)或地方国资委同意。第二步,企业每年年初制定《超额利润分享实施细则》(以下简称《实施细则》)核心是确定当年目标利润和超额利润分享比例,报控股股东审核同意。如遇不可抗力影响或其他特殊情况时,经控股股东同意,可对目标利润进行一次调整。第三步,企业于次年上半年开展经营业绩考核,制定《超额利润分享兑现方案》(以下简称《兑现方案》)核心是根据年度审计情况核算本年度超额利润、本年度超额利润分享额和激励对象个人年度超额利润分享所得额,报控股股东审核同意。为了节省审核审批手续,上年度《兑现方案》和本年度《实施细则》可以同时制定一次报批。第四步,企业根据经审核同意的《兑现方案》实施兑现。按照递延支付的比例,当年需支付的部分从工资总额中列支,并按照内部分配比例支付给激励对象,将实际兑现结果报控股股东备案。指引当中把超额利润分享的整体方案制定、年度实施细则和年度兑现方案划分成独立的三个步骤,是基于两个原因:一是,在现有的实践案例中,超额利润分享机制大多是企业每年基于利润目标而设计的奖励措施,一种年度经营绩效的激励工具,缺少中长期激励的要素。企业这样做的原因主要是由于市场环境和内外部因素变化,很难对于一年以上的企业利润目标进行相对准确的判断和预测,一年一次目标制定是合理的选择。二是,从超额利润分享机制本身的特点来看,具备与企业的三到五年发展规划相衔接的内在基础。而且,从这项激励工具的设计实施效果来说,也确实需要在三年左右的激励周期内,进行超额利润分享机制的总体设计。所以,这样的划分,更有利于企业战略规划目标实现,同时激励效果可以得到更科学和稳定地发挥。虚拟股权是指公司授予激励对象一种“虚拟”的股票,激励对象可以据此享受一定数量的分红权收益或股票升值收益和净资产增值部分权益,但没有所有权和表决权,且不能转让和出售,通常情况下虚拟股权在被激励对象离职后自动失效。虚拟股权的实质是企业受益分红和净资产增值部分权益,虚拟股权的授予不影响公司的总股本和股本结构。需要注意的问题是,国有企业进行虚拟股权需要本企业的各方股东均同意让渡部分收益权和对应的权益增值权,以及授予被激励对象是的股权价格,股权收益管理机制和动态岗位收益管理问题。虚拟股权激励手段的适用范围主要是对企业发展目标的实现和经营的成败有重要影响的关键员工,包括企业的核心员工(包括技术骨干等)、高管、中层干部等。
①非认购型虚拟股权:此模式员工不需要出资,而是由企业直接授予激励对象,激励对象必须在公司层面业绩考核与个人绩效考核均实现的情况下才可以兑现。与股票增值权、岗位分红、超额利润分享的激励模式类似。为避免国有资产流失,非认购型虚拟股权无法同时具备分红权或增值权,仅可选其一。②认购型虚拟股权:此模式同样由企业授予激励对象,激励对象需要同步实缴出资认购,并在完成一定业绩指标,通过考核后才可以兑现。与员工持股、股权出售类似。认购型虚拟股权可以同时具有分红权与增值权。虽然国有非上市公司不能发行股票,但是可以在公司内部发行自身虚拟股权。员工通过出资增加企业实收资本的方式购买股权,然后公司根据条件对符合股权激励的员工进行奖励,激励员工再拿出一部分资金购买虚拟股权。受激励员工可以凭虚拟股份领取一部分公司盈利分红,增加自身绩效收益。操作时先要通过企业价值评估,对公司价值增加部分进行激励,以此实现企业上市和推动业绩增长的双重作用。与其他方案相比,该方案设计和操作都较为复杂,一般适用于有计划上市的国有企业,无上市规划的企业不建议使用。虚拟股权激励方式应结合国务院国资委相关政策和企业自身发展实际需要,授予条件门槛设置不要过高,行权兑现门槛可以适当严格。根据国务院国资委发布的监管规定,国有企业实施股权激励,需要在授予和生效两个环节满足绩效要求:1)授予环节。与自身纵向比较不得低于公司近3年平均业绩水平。与同行比较,不得低于同行业或对标企业平均业绩水平。2)生效环节。业绩水平在纵向比较授予时的基础上有所提高。与同行业相比,不得低于公司同行业平均业绩水平。激励计划的有效期一般是5年,虚拟股权是模拟公司真实股票的中长期激励工具,其本身没有分红权和转让权,不得出售与转让。虚拟股权激励来源是企业中长期收益,以职级、岗位重要性和贡献度为基础在团队内部进行分配,相邻层级中下一层级激励水平为上一层级的50%~80%。对公司价值进行估值是该激励方案设计的重点和难点,包括绝对估值法和相对估值法,这需要根据公司的业务特点、行业性质、企业发展阶段综合考虑。一般公式为:个人核算收益=(公司期末价值(权益部分)-期初公司价值)/虚拟总股数*个人授予虚拟股数,公司的期初价值,可由第三方资产评估机构进行评估。首先,签订激励协议。公司与参与激励的团队签订年度绩效协议的同时,确定该激励方案各项业绩考核指标;企业人力资源部与受激励人员签订个人绩效协议。必要时就关键技术及市场内容同时签订保密协议。其次,需要年底进行年度绩效考核。具体由公司人力、规划、财务等部门操作,每年年底与集团内部同行业平均水平进行年底业绩考核对标。最后,业绩确认与虚拟股权授予。第二年公司审计部门会对上年集团内部同行业的经营业绩进行审计,审查无误后,确定激励额度。一般方案运行前,需要设置试运行期,严格获取方案实施的意见建议,并收集和反馈,根据实际情况及时修订相关条款内容;在方案的试运营期间,需要方案参与单位和部门,比如规划、运营考核、薪酬发放、财务等部门保持积极沟通,密切跟踪产业发展,对产业及公司经营中发生的重大变化及对激励方案可能需要做出的变化和调整有及时客观的判断,特定情形下可以申请公司经营班子对方案进行修改和调整。股权奖励是企业无偿授予激励对象一定份额的股权或一定数量的股份。主要用于技术骨干和高级管理人员,其中外部董事、监事(含职工代表监事)不参与员工持股,但也可以根据公司的具体情况扩展到其他关键岗位的员工。一是持续经营企业从企业净资产增值部分提取一定比例奖励给企业重要的技术人员和经营管理人员。二是高等院校和科研院所经批准以科技成果向企业作价入股,可以按科技成果评估作价金额的一定比例折算为股权奖励给有关技术人员。股权认购是指在公司筹集资本时,投资者或发起人根据公司章程购买公司发行的股票。这一过程通常发生在公司的成立阶段或增发股份时。股权认购可以分为两种主要形式:设立认股和募集认购。国有科技型企业或混合所有制(非公有资本股东持股达到一定比例)的核心员工。针对混合所有制企业的股权认购模式主要是指员工持股,该路径的主要激励工具为以增资扩股、出资新设方式开展的员工持股。如江西省盐业集团股份有限公司(以下简称“江西盐业集团”)混改同步实施员工持股,在员工持股计划部分成立了晶联、晶实、晶通三家有限公司,核心员工组成的三家持股公司合计持股5.93%。合伙制企业,在法律上受《合伙企业法》制约,在经营与管理上受《合伙协议》制约。如中国电力科学研究院有限公司(以下简称“中国电科院”)混改与员工持股,采取了合伙制模式,中电院设立凯天投资作为员工持股平台持有中电院股份,设立广州立伟资产管理有限公司为凯天投资的普通合伙人、执行事务合伙人,设立广州中电院投资管理中心(有限合伙)等十余家有限合伙企业作为凯天投资的有限合伙人。混改后,国机集团合计持股60%,战略投资者持股18%,员工持股22%。中电院的员工持股平台凯天投资收购盾安控股持有的中电院5%的股权,持股比例增至27%,并在科创板上市。资产管理计划是企业的持股员工出资,与第三方金融机构合作,定向成立一个资产管理计划,再通过这个计划持有企业的股权,资管计划的可控性稍差,实践中也较少使用。如中铁工程设计咨询集团有限公司混改与员工持股采用了资管计划的方式,员工通过集合资管计划持股20%,2家战投合计持股10%进行混改。针对科技型企业的的股权认购模式主要为股权出售,即企业按不低于股权评估价值的价格,以协议方式将企业股权有偿出售给激励对象。科技型企业员工持股典型当属北京当升材料科技股份有限公司(以下简称“当升科技”)和欧冶云商股份有限公司(以下简称“欧冶云商”)。如前者作为上市企业,在2015年为丰富公司的业务板块,拟进行并购重组,收购中鼎高科100%股权,切入高端智能装备制造领域,同时为上市公司培育新的业绩增长点,增强公司持续盈利能力。收购方案中,配套实施管理层及核心骨干持股,优化股权结构,并于2015年4月公布《首期管理层与核心骨干参与认购公司非公开发行股份的股权投资计划(草案)(修订稿)》实施员工持股计划。后者作为非上市公司,在2017年3月,欧冶云商依照依法合规、公开透明、增量引入、利益绑定、以岗定股、动态调整的原则,制定了员工持股方案并报国务院国资委备案,最终共有126名核心员工入股欧冶云商,员工持股平台按外部股东在产权交易所的举牌入股价格认购5%的股份,并通过有限合伙持股平台进行规范管理。操作上,新设公司较前面两种方式相对简单。一方面,新设公司不一定必须采用混合所有制模式,可由国有股东和员工共同出资成立,降低了员工持股多方谈判的复杂要求;另一方面,新设公司以注册资本金出资入股,避免了国有资产评估环节,简化流程手续。在国外,像谷歌、微软等知名科技巨头都采取了这样的方式进行组织改革,并获得了显著效果。而在我国,攀枝花钢城集团有限公司((以下简称“钢城集团”,前身为攀钢集团钢城企业总公司)建立起了具有自己独特风格,且与特点相符合的员工持股制度。如在地方政府主导下,攀钢集团钢城企业总公司新设以员工持股为主的有限责任公司,即攀枝花市产业投资经营有限责任公司、攀枝花钢铁集团、攀枝花钢铁有限责任公司和攀枝花钢城集团有限公司工会委员会共同发起设立了钢城集团,钢城集团员工通过工会职工持股会持有钢城集团95.58%的股份。但是需要注意的是,在《关于规范国有企业员工持股、投资意见》(国资发改革〔2008〕139号)(下称《规范意见》)中规定:“国有企业剥离出部分业务、资产改制设立新公司需引入职工持股的,该新公司不得与该国有企业经营同类业务;新公司从该国有企业取得的关联交易收入或利润不得超过新公司业务总收入或利润的三分之一”。股权激励,也称为期权激励,是企业为了激励和留住核心人才而推行的一种长期激励机制,是最常用的激励员工的方法之一。股权激励主要是通过附条件给予员工部分股东权益,使其具有主人翁意识,从而与企业形成利益共同体,促进企业与员工共同成长,从而帮助企业实现稳定发展的长期目标。股权激励是企业拿出部分股权用来激励企业高级管理人员或优秀员工的一种方法。一般情况下都是附带条件的激励,如员工需在企业干满多少年,或完成特定的目标才予以激励,当被激励的人员满足激励条件时,即可成为公司的股东,从而享有股东权利。关于股权和期权激励的区别,股权是指股东基于股东资格而享有的、从公司获得经济利益并参与公司经营管理的权利;而期权是指公司授予某些人在未来一定期限内以预先确定的价格和条件来购买公司一定数量的股权或股份的权利。适用于处于成长初期或扩张期的企业,特别是网络、科技等风险较高的企业。激励对象范围包括董事、高级管理人员、核心技术人员或核心业务人员,以及对公司经营业绩和未来发展有直接影响的其他员工。①制定激励计划:公司首先需要制定一个详细的股票期权激励计划,明确激励的对象、期权的数量、行权价格、行权期限等关键要素。这个计划需要得到公司董事会或股东大会的批准。②确定激励对象:激励对象通常是公司的核心管理人员、关键技术人员或其他对公司发展有重要贡献的员工。公司会根据员工的职位、贡献、潜力等因素来确定每个员工可以获得的期权数量。③确定股票来源:常见的股票来源有增发新股、回购本公司股票、大股东转让等。不同的来源方式在操作流程和法律规定上有所差异。④设定授予数量和行权价格:授予数量要根据激励对象的职位、业绩、贡献等因素合理确定,既要达到激励效果,又要避免过度稀释股权。行权价格一般参照股票的市场价格,同时考虑公司的业绩增长预期和激励成本等因素。⑤授予期权:一旦激励计划得到批准,公司就会正式向激励对象授予期权。这通常会在一个特定的日期进行,称为授予日。在授予日,员工会收到一份期权授予通知,上面详细说明期权的条款和条件。⑥行权:员工在满足一定条件(如服务期限、公司业绩目标等)后,可以选择在规定的行权期内以预定的价格购买公司股票。行权后,员工可以选择持有股票或在市场上出售以实现收益。行权条件通常包括业绩指标(如净利润增长率、营业收入增长率等)和个人表现等。行权期限可以分为等待期和行权期,等待期一般为1-3年,行权期则根据公司情况设定。⑦拟定激励计划草案:将上述内容整理成详细的计划草案,包括激励计划的目的、原则、具体条款、管理办法等。⑧内部审批和公告:激励计划草案需要经过董事会、股东大会等内部决策机构的审批,并按照相关法律法规进行公告。⑨授予股票期权:在满足授予条件后,公司向激励对象正式授予股票期权,并签订相关协议。⑩管理和监督:公司需要设立相应的管理和监督机制,确保期权激励计划的公正执行,并定期对计划的效果进行评估和调整。此外,整个过程需要综合考虑公司的战略目标、财务状况、市场行情以及员工的贡献和潜力,以确保股权激励计划的有效性和可持续性。项目跟投,是指在新项目和业务开展过程中,引入核心高管及骨干员工共同投资到具体项目或主体,与企业共同分享收益的同时共担项目风险,本质上是一种激励约束并重的投资机制。目前看两类公司下属市场化程度高的企业、混合所有制企业、政策明确鼓励的创投类、创投管理类企业实施较多。在具体范围选择上,更鼓励国企在基于新技术、新产业、新业态、新商业模式的增量业务上开展。这些领域相对不确定性高,风险与收益并存,亟需通过跟投发挥员工价值作用,降低风险,提高收益确定性。跟投更强调的是要充分纳入参与决策及对项目实施起关键作用的核心团队成员,且实施项目主体多为新设公司,因此原企业或集团层面高管、科研领军人物等关键人员均应纳入跟投范围。“上持下”不可避免,因此员工持股政策中的禁止“上持下”规定并不适用,国企领导干部参与跟投,也不受干部经商办企业禁止条款的限制。考虑跟投未来收益不确定性和风险等因素,对员工自愿参与跟投企业往往持支持和鼓励态度,实践中也多会开放一定的比例空间。基于跟投主体作为投资主体的特征,跟投主体虽然在项目公司中占有一定股权比例或投资份额,但一般不参与新项目或新投公司的公司治理;不介入重大事项决策及经营管理,仅享有投资收益权。此处值得关注的是,参与跟投的核心骨干,仍可在项目公司经理层或公司治理主体层面担任关键职务,发挥决策作用,其个人履职行权与跟投主体不具备决策权并不冲突。由于上市公司董监高构成上市公司的关联人,因此作为董监高的员工参与跟投,将构成上市公司的关联交易,因此需要在制度上明确。而如果上市公司作为国有控股企业,还需要遵守专项规定。对于企业已具备成熟运作经验、商业模式清晰,收益较为稳定,计划长期持有等项目,原则上不应纳入跟投。企业提供业务、产品、项目等可独立核算的经营体,由参与决策、运营的员工与企业一起共同投资该经营体。①跟投人员范围,包括必须跟投、不能跟投、自愿跟投的人员。②跟投的项目公司范围,是否限于所有项目,是否限制员工只能投资所属公司。综合类模式是指企业为了激发员工的积极性、创造力和忠诚度,采取的一系列多元化的中长期激励组合手段。综合类激励措施的目的是通过满足员工的不同需求和动机,建立起员工与企业之间的长期利益共享关系,从而促进企业的整体发展和竞争力提升。综合类模式无固定适用企业,但一般而言,更建议处于成熟期阶段的企业采用综合类模式。同样,该模式不仅适用于高层管理人员,也适用于核心技术人员、销售人员以及其他关键岗位的员工。因综合类为上述工具的组合,故此处不再赘述优缺点及使用方法。Part 3
实践案例分析
2020年底,太原研究院成立中长期激励工作小组,研究各类激励方式特点及内涵,经过可行性研究分析论证决定优先实施项目收益分红激励。目前,第二批实施项目收益分红激励的科研项目方案正在编制当中。在谈到实施项目收益分红激励后最大的变化,项目负责人激动地说:“有了项目收益分红激励后,大家更有干劲儿了,科研人员的科研方向也更加关注市场需求。”实施分红激励后,科研成果转化到市场后的每一分收益都与大伙儿的钱袋子息息相关,这让科研人员会主动跟销售公司对接,按照反馈需求进一步打磨科研成果。除了直接收益,分红机制还提升了大伙儿的成就感。“以前觉得市场转化与自己无关,现在更能真切感受到自己的科研成果得到了市场认可,我觉得这种成就感比收益更激励大家。”奋战在矿用防爆蓄电池特种车辆的一线科研人员自豪地说。中国电科院前身为国网智能电网研究院,是国家电网有限公司直属科研单位,作为国家电网公司科研人员中长期激励机制建设首批试点单位之一,联研院深入开展中长期激励机制研究,积极探索知识、技术要素参与分配的有效实践,通过缜密分析,最终确定了“优先实施岗位分红激励、快速推进项目收益分红激励、探索股权激励”三步走的整体方针。无论是项目分红还是岗位分红,激励对象都是“与本企业签订劳动合同的重要技术人员和经营管理人员”。而且,国有科技型企业都不得实施全员激励,企业监事、独立董事不得参与分红激励。在实际操作中,为了真正激发科研技术人员的创造性与积极性,激励对象往往都偏向核心科研技术岗位,真正激发企业内部科技创新的活力与动力。比如,2017年中国电科院实施岗位分红激励的人员全部来自科研一线,其中关键技术研究岗位213人,决策支持技术研究岗位53人。
中国电科院严格按照“项目成果清晰、权属明确,均与推动公司和电网创新发展、能源电力领域科技进步紧密相关”这样一个原则来进行,选择了高速电力载波通信芯片项目是中国电科院第一批确定的分红项目之一。另外,中国电科院按照分类,科学清晰核定不同项目的激励收益:对自行实施或与他人合作实施的项目,每年成果转化收入扣除转化成本,即为项目收益;对以科技成果作价投资实施的项目,当年形成的投资收益额即为项目收益。
项目分红激励主要是根据职务科技成果的转化效益来定的,因此首先需要把控项目分红激励总额。在确定激励总额的基础上,需要根据激励对象在该项职务科技成果形成及转化过程中的个人贡献度来确定其分红激励额度。中国电科院根据分红项目转化方式、转化对象的不同,灵活确定激励总额计提原则,进而合理把控分红项目激励总额;根据激励对象在分红项目中所承担的职责,在该项职务科技成果研发和转化中所承担的实际工作量以及价值贡献等因素综合确定个人贡献度,对单个激励对象的项目分红激励额度进行合理控制。航天恒星空间技术应用有限公司是中国空间技术研究院(航天五院)的上市平台——中国卫星(SH.600118)的全资子公司,公司是航天五院利用空间技术优势结合卫星应用产业发展前景而全力打造的天地一体化领军企业。公司成立30年来,致力于卫星导航、卫星通信、图像传输、物联网、建筑智能化五大领域核心技术的研究与开发,为军方、政府、行业及海外市场用户提供─流的产品和服务。公司位于西安高新技术产业开发区,投资建设了中国第一家卫星应用产业园,占地102亩,设有⒉家子公司,2家分公司,共有员工500余人。分红权激励对象包括科研管理、专业科研两大岗位序列,各序列岗位数分别占总体激励岗位的15%、85%。本次总共激励岗位54个,100%体现向科研岗位倾斜的导向。岗位分红权激励方案首期拟激励对象包括科研管理人员、专业科研人员共计101人,占公司2010年在岗职工总数835人的12%。
激励总额以航天恒星科技经济增加值(EVA)及经济增加值改善值(△EVA)作为提取基数,在净利润增长水平不低于实施前三年的净利润平均增长水平条件下提取,激励总额不超过航天恒星科技当年税后利润的15%;分红权激励采用延期支付方式发放,航天恒星科技每年将提取个人岗位分红权的30%进行留存至分红权有效期结束后统一考核发放,剩余70%在分红权有效期内每年进行兑现。本激励方案自批准之日起三年内有效。本方案的亮点之一就是激励额度、企业业绩与岗位、个人绩效挂钩。这样一来,通过分红权激励,企业发展与科研、技术骨干的利益就有效地捆绑在一起企业发展和个人发展自然也就成了“事业共同体”,共赢才是唯一的目标。三十八所隶属于中国电子科技集团有限公司(以下简称“集团公司”),1965年创建于贵州都匀,1988年整体迁建至安徽合肥,现有员工7500余人,平均年龄35岁,是国家一类研究所。建所50余年来,共取得1600多项科研成果,其中国家级、省部级科技进步奖150余项,多项成果填补国内空白、居于国际领先地位。发展至今, 三十八所始终坚持“ 人物引领” 战略,不断培养汇聚高层次核心人才,涌现出了一大批优秀科技带头人,更有两人入选中国工程院院士。自2015年获批成为集团公司首批试点岗位分红的单位以来,历经多年的探索实践,逐步构建形成符合科研院所业务特点和管控模式的绩效管理体系,开发了基于“项目导向型”岗位分红特点的多元薪酬激励模式。三十八所“项目导向型”岗位分红激励管理机制的主要定位是:根据跨职能项目团队的岗位设置特点,建立完善岗位价值评估和竞争上岗机制,构建项目经理和人员经理双重考核机制,实施从业务领域到项目团队,再到项目成员的分层分配机制,综合考虑业务形态、项目利润、项目规模、技术创新等团队因素以及岗位角色参数、绩效表现等个人因素,建立参数化、全量化的分配规则,将个人独特价值贡献显性化。②设计基于“四维一体”和“三次评价”机制的框架体系三十八所按照项目导向、团队导向和绩效导向的基本原则,结合业务实际,构建了项目评价机制、岗位管理机制、个人绩效评价机制、量化分配机制相互关联、共同作用的项目导向型岗位分红量化分配体系。项目评价、个人绩效和岗位管理三类机制属于基础层,是实施岗位分红的前提和基础。量化分配机制为核心层,是岗位分红的具体分配流程和分配方式。具体来说,就是结合业绩承诺完成情况,对照行权条件,按照“业务领域―项目团队―关键岗位”的步骤,基于对领域、项目以及关键岗位的“三次评价”确定岗位分红激励对象及激励额度,做到严格兑现,激励优先,详见下图。结合跨职能项目团队的组织形式,建立所级、业务领域级和项目级的三级岗位分红实施组织架构,推行决策线和参谋线的两线管控模式,强化协调统一的组织体系保障,充分发挥领域和项目管理团队在岗位分红激励管理中的话语权,让了解科研价值实现过程的人员决定价值分配的规则和过程。所级层面,成立岗位分红激励实施领导小组、岗位分红激励实施办公室。同时,聘请外部相关专家担任顾问,指导具体实施工作。领导小组由所领导班子成员组成,主要职责是审议批准岗位分红激励实施方案,部署、监督、指导岗位分红激励实施工作中的相关重要事项。岗位分红激励领导小组下设办公室,办公室成员由相关职能部门负责人组成,主要负责岗位分红具体实施工作的组织开展。业务领域层面,成立由领域管理团队组成的岗位分红工作小组,负责本领域岗位分红工作。工作小组成员主要包括专业技术部门负责人、批生产部门负责人、质量部门负责人等,组织制定本领域岗位分红管理办法,并负责具体分配。本领域项目经理、项目总设计师组成参谋团队,对本领域岗位分红工作提出意见建议,针对具体分配问题开展专题研究,供工作小组决策参考。项目层面,由项目经理负责项目成员岗位分红的分配工作。项目核心团队成员组成项目级参谋团队,结合本项目组的具体情况,提出岗位分红实施的建议方案,辅助项目经理决策岗位分红工作,详见下图。通过“五步工作法”,明确从全所到各领域/ 公司再到各科研项目和项目成员的岗位分红额度分解、审批、审核和备案流程,推动岗位分红激励工作有序规范实施。按照项目导向原则,只有直接参与科研的项目研发和管理,并对项目研发和管理做出直接贡献的特定岗位人员,才有机会获得岗位分红资格,以此来鼓励引导员工在重大科技攻关和重要装备研制任务中所做出的贡献。基于何种条件筛选确定符合岗位分红条件的合格项目,建立健全完善的项目评价机制尤为关键。在这个过程中,三十八所嵌套运用了管理会计工具⸺_平衡计分卡(BSC)思维模式,以业务贡献评估(财务)、市场贡献评估(客户)、技术贡献评估(内部运营)、发展能力评估(学习与成长)四维度为指导,科学评价项目的质量、成本、进度、市场份额等指标,确定合格项目;合理评估项目的利润、创新和规模因素,确定分红额度,详见下表。建立完善的竞争上岗与岗位退出机制,做到以岗定权、易岗易权。
项目经理实行分级聘用。不同级别的项目经理具备承担不同等级项目的资格;项目经理级别越高,其能够承担的项目等级越高。项目经理和技术部门负责人共同遴选参与项目的开发人员,取得设计师上岗证是从事项目研制工作的基本条件。设计师上岗证分为四个级别,根据上岗证的级别可在不同的项目中担任不同的设计师职务。在对员工的贡献度进行评价时,将项目绩效(PA)作为关键绩效指标(KPI),并进一步细分为5 个维度,同时将员工个人全面绩效(PBC)作为个人KPI,从业务目标等三个维度进行综合评价,形成矩阵式的考核体系,并设定相应的评价标准,评价结果作为岗位分红激励的重要依据,依据贡献合理分配,做到分配公正,得益公平,详见下表。在确定业务领域、项目团队及关键岗位的分红额度的过程中,基于跨职能团队的项目组织形态和科研生产流程,逐层确定岗位分红权激励对象及激励额度,在分配过程中,设计全量化分解方案,将岗位价值贡献显性化,提高分配的科学性和公正性。三十八所的岗位分红方案在实施过程中充分运用了360度绩效评估的方法,从上司、下属、同事、客户和本人等多个角度获取了组织成员行为观察资料。该种绩效评估方法具有全方位多角度、分类考评针对性强、匿名考评客观公正等特点,可以较为客观、准确、公正、可信,并且能够促使员工客观地了解自己在职业发展中的不足,激励其更有效地发展,促使员工加强垂直沟通和水平沟通,促进组织的和谐健康发展。中国巨石股份有限公司(以下简称“中国巨石”或“公司”)作为我国玻璃纤维行业的龙头企业,近年来在国家新基建、新能源、美丽乡村建设等政策的推动下,建筑建材、电子电气等主营业务领域成绩显著,财务也呈现向好态势。中国巨石于2021年在玻纤业务板块内各子公司实施超额利润分享方案并制定了实施细则,是上交所首家实施超额利润分享计划的上市公司。商业一类企业:根据《关于国有企业功能界定与分类的指导意见》对国有企业的划分标准及所属集团内部企业或产业分类要求,中国巨石主业新材料处在充分竞争行业和领域,具备充分市场化发展空间,可以实施超额利润分享机制。长远规划明确:“十四五”期间,中国巨石确定了“一核二链三高四化”战略,符合《操作指引》中“战略引领”的引用原则。利润符合要求:2020年中国巨石实现利润为24.16亿元,2020年初未分配利润为80.58亿元,已实现利润以及年初未分配利润均为正值,符合国资委要求。法人治理结构健全:中国巨石遵循现代企业制度的要求,建立了由股东大会、董事会、监事会和管理层组成的治理架构。它的治理结构还体现了党的领导和党的建设,将党建工作总体要求纳入公司章程,明确党组织在企业决策、执行、监督各环节的权责和工作方式。财务数据良好:中国巨石抓住了国内风电、新能源汽车、新基建、5G等产业的发展机遇,大力发展满足高端市场需求的基础材料。这些行业的发展带动了对玻璃纤维产品的需求,从而促进了产品销量的增长,使得中国巨石在财务表现上取得了显著的成绩。超额利润分享的激励对象为与中国巨石签订劳动合同,在该岗位上连续工作1年以上,对企业经营业绩和持续发展有直接重要影响的管理、技术、营销、业务等核心骨干人才。激励对象中不包括独立董事、监事、单独或合计持有公司5%以上股份的股东或者实际控制人及其近亲属。利润目标分为三年整体目标和各年度目标。三年整体目标主要依据公司的发展规划、行业对标要素、历史利润水平和首期利润预期水平合理确定;年度目标主要根据公司发展规划具体实施情况确定。两者相辅相成,缺一不可。中国巨石以三年为一个超额利润分享周期,结合公司战略发展和市场化经营实际,对超额利润分享提取比例规定如下表:超额利润分享按照“三年周期规划,年度滚动实施”的基本思路开展。主要流程如下:其中,如何计算超额利润分享额,中国巨石有自己的独特之处:注:高级管理人员(或经营班子)岗位合计所获得的超额利润分享比例不超过超额利润分享额的30%实施超额利润分享周期内,激励对象出现下列情况之一的,不得继续参与超额利润分享兑现,以前年度递延支付部分不再支付:2022年12月底,作为双百企业,为健全国有企业市场化经营机制,中盐内蒙古化工股份有限公司(以下简称“中盐化工”)根据《中共中央国务院关于深化国有企业改革的指导意见》、《关于印发〈国企改革“双百行动”工作方案〉的通知》和《“双百企业”和“科改示范企业”超额利润分享机制操作指引》等文件精神和有关政策规定,制定了其超额利润分享方案。中盐化工的实际控制人为中国盐业集团有限公司,在发展过程中建成了集“制盐、盐化工、精细化工、高分子材料、生物制药”为一体的循环经济产业链。2021年,中盐化工资产总额169亿元,年营业收入130多亿元,员工9000余人,是一家拥有资源优势、区位优势、技术优势、管理优势的跨地区、跨行业的大型企业集团。近年来,随着科学技术的发展,行业竞争和人才竞争进一步加剧,同行业通过高薪等方式积极引进技术和管理人才,在人才领域竞争加剧,导致中盐化工在人才引进、培养、使用处于劣势,因此急需推动超额利润分享机制。中盐化工按照“确定岗位序列-确定岗位-确定对象”三步法选择激励对象,其中: 激励岗位根据劳动知识、技术、管理等生产要素进行确定关键岗位;激励对象通过综合考虑职工岗位价值、实际贡献、承担风险和服务年限等因素进行确定核心骨干人才,重点向做出突出贡献的骨干人才和关键技术岗位倾斜。激励人数控制在公司在岗职工总数的30%以内,激励对象范围如下:同时,中盐化工还规定了禁止参与超额利润分享的对象。即公司外部董事、独立董事、监事,已列入上市公司股权激励的对象,已参加股权激励的对象原则上不得参与超额利润激励机制。另外,中盐化工还规定超额利润激励对象一般不在同期享受岗位分红等现金类中长期激励机制。中盐化工此次方案规定以个人业绩成果贡献为评价标准,适度拉开激励对象收入分配差距,个人年度分享总额一般不高于其当年薪酬总水平的2/3。同时,企业领导班子分配比例控制在超额利润分享额的30%以内,其余超额利润分享额由完成目标的各单位进行分配。这里涉及到两个具体公式,可供其他企业进行参考:各单位超额利润分享激励总额=超额利润分享激励计提总额×该单位分配系数个人超额利润分享额度=所在单位超额利润分享激励计提总额×(该激励对象岗位价值×个人年度超额利润分享考核系数)/∑(激励对象岗位价值×个人年度超额利润分享考核系数)中盐化工超额利润激励与战略规划充分衔接,年度目标利润原则上不低于以下利润水平的高者:尽管中盐化工在方案中未提及目标利润应不低于按照行业平均净资产收益率计算的利润水平,但在总体方案设计时,中盐化工行业仍然做了对标企业清单和选取原则,从纯碱、氯碱化工、盐等行业中选取了22家上市公司作为行业对标企业进行比较。通常来说,年度超额利润激励额综合考虑激励需要、成本承受能力、利润实现程度和工资总额预算统筹等因素,因此一般不超过超额利润的30%。具体分享比例如下表:超额利润激励额在工资总额中列支,采取递延方式予以兑现,分三年兑现完毕。中盐化工根据经营情况,确定各年度支付比例,第一年支付比例50%,第二年支付比例30%,第三年支付比例20%。方案设计时规定,中盐化工需要在计划期(三年)内保持净利润稳健增长,若公司出现大幅递减或亏损,集团公司单位有权对上一年度超额利润分享额未兑现部分进行扣减,并对已兑现部分进行追回。中盐化工还规定了员工岗位变更、组织调整或工作变动以及工伤、死亡等情况下的超额利润分享的约束与退出机制。中国能建葛洲坝建设公司以南京G70A项目为试点制定实施了项目虚拟股权激励计划,是中国能建首个项目部虚拟股权激励试点单位。在虚拟股权激励中,员工通过现金出资形式成为虚拟股东,转变成为项目事业合伙人、命运共同体,充分调动了工作积极性、主动性和创造性,促进了项目履约能力和盈利能力大幅提升,实现了企业与员工双促双赢。虚拟股权激励是指公司依据项目部经营管理责任书目标利润的一定比例设置虚拟总股本,按照一定规则分配给激励对象,激励对象通过出资的方式,在满足一定时间和业绩条件的前提下,获得相应的虚拟股权收益。通过虚拟股权激励,构建员工与项目部风险共担、利益共享的中长期激励机制,增强人才聚集优势,激发人才内生动力,充分释放项目部经营活力。基于战略发展需要和“二八原则”确定激励对象,项目虚拟股权激励对象为项目部部门副职及以上管理人员和其他部分绩效考核结果为A的关键岗位人才。激励人数不超过项目职工总数的30%。项目部虚拟股权收益总额=项目超额利润×计提比例;激励对象虚拟股权收益=项目部虚拟股权收益总额×(激励对象虚拟股权数量÷虚拟总股本)×激励周期个人绩效考核系数。项目竣工结算完毕,待竣工工程款项收回后根据项目部年度考核结果和个人绩效考核结果开展虚拟股权收益兑现工作。虚拟股权激励计划由公司统一组织实施,相关部门各司其职。其中,人力资源部负责制定项目部虚拟股权激励实施方案并实施,审核兑现方案;商务管理部负责下达项目部经营业绩考核指标并组织考核;财务金融部负责审核项目部货币资金实际上缴情况;审计部负责项目部经营成果审计工作;纪检、审计等部门负责项目部虚拟股权激励监督检查工作。以SMART原则为根本遵循,对试点项目成本和利润进行全方位测算,综合考虑项目资源禀赋,在确保公司正常利润的前提下,将项目变更索赔、技术方案优化、资源成本压控等利润让利员工,合理设定考核利润目标,确保目标有挑战、可实现,股权投资收益可期可盼。为提高员工风险收益率,测算后提高了超额利润的计提分配比例,较超额利润分享激励提高约20%。聚焦项目班子成员、部门负责人及其他关键岗位骨干人才等关键少数,分级确定股本分配比例和认购标准,由激励对象现金出资成为虚拟股东,以个人工资收入总额的3倍为上限,按出资比例分享股权收益,以个人股本金为上限,按出资比例共同承担项目经营亏损风险。以价值创造为导向,坚持“四劳多得”原则,科学设计股权收益考核兑现体系,修订完善公司《经营责任制管理办法》《职工薪酬管理规定》《全员绩效管理办法》《所属单位员工绩效考核实施细则》等配套制度,公司与项目部签订项目管理责任书和年度经营责任书,班子副职及其他员工由项目部与其签订年度绩效考核责任书。股权收益兑现与项目超额利润、员工个人绩效考核双挂钩,激励周期内个人绩效考核结果为C级及以上方可参与分享,个人绩效考核等级为B级及以上的,兑现系数为1,C级兑现系数为0.9。公司纪委对项目部虚拟股权激励进行监管,项目部定期向公司汇报虚拟股权激励实施情况,如经查实存在兑现年度故意违反会计政策或财务制度、弄虚作假等行为的,将追索扣回相关收益,并追究相关人员责任。广西桂物金岸制冷空调技术有限责任公司(以下简称广西桂物金岸公司)成立于1997年,是广西现代物流集团直属的科技型子公司。近年来,该公司深入贯彻新发展理念,坚持做好“创新”这篇文章,深耕暖通空调行业,营业规模持续增长,品牌影响力不断增强,已建立起集采购、安装、维保、改造服务于一体的暖通空调专业技术服务体系。2023年,广西桂物金岸公司实现营业收入60102.81万元,同比增长44.16%,实现利润总额同比增长17%,获评全国节能服务AAAA级企业、节能(双碳)服务示范企业、广西制冷空调及净化行业“行业领军企业”,成为广西暖通空调行业领先品牌。广西桂物金岸公司于2022年开展虚拟股权激励改革,该模式将股权激励预期收益作为投资性收入,不与薪酬总水平挂钩,打消企业担心工资总额受限而无法兑现激励的顾虑,对在科技发展做出突出贡献的员工和企业未来发展所需的关键岗位人员进行重点激励,形成核心关键人才与企业结成风险共担、利益共享。在虚拟股权改革推动下,企业核心关键人才潜能得到释放。在项目建设一线,一批具有高级职称、高职业资格的专业技术人员主动担任项目负责人,成为项目建设的“压舱石”,按节点高效推进项目建设,带领团队跑出项目建设“加速度”。在暖通空调运营维护一线,由技能人才组成的技术队伍每天为南宁市地铁站点中央空调系统进行运营维护,连续8年护航中国—东盟博览会中央空调系统,他们以专业、优质、高效的服务赢得业主的一致“点赞”。在业务拓展一线,业务骨干带领团队做调研、访客户、拓业务,实现业务规模倍速增长,2023年,由虚拟股持股员工带领的业务团队创造的营销业绩占比达90%以上。2023年,广西桂物金岸公司入围广西“科改示范企业”扩围名单,建立起一支结构合理、素质优良、创新能力强的科技人才队伍,把科技人才作为虚拟股权激励改革的重要对象,持股科技人员占持股人数的50%以上。同时,制定了《科研奖励管理办法》等制度,对在技术创新上做出突出贡献的科技人员予以奖励,有效激发了科研人员的积极性、主动性和创造性,为企业产业结构优化升级和技术创新提供了有力保障。2015年12月30日,原招商局蛇口工业园区公司(下称"蛇口工业区")吸收合并招商地产(000024/200024,已退市),重组为招商蛇口并重新在A股上市。在配套募资的8个认购对象中,引入员工持股计划(总金额不超过10亿元),以员工持股计划认购配套募集资金股份的方式实施员工长期激励。上海建工是上海建工(集团)总公司旗下子公司,于1998年成立,并在上海证券交易所挂牌上市。经过多年发展,上海建工形成了以建筑施工业务为基础,房产开发业务和城市建设投资业务为两翼,设计咨询业务和建材工业业务为支撑的主营业务架构。2020年4月,上海建工发布《核心员工持股计划(草案)(2020-2022年)》。实施本次员工持股计划的目的是进一步建立健全核心员工长期持股的制度安排,通过持股建立激励约束长效机制,提升公司治理水平,完善关键核心员工与股东的利益共享和风险共担机制,提高员工的凝聚力和公司竞争力,实现股东、 公司和员工利益的一致,充分调动员工的积极性和创造性,从而更好地促进公司长期、持续、健康发展。本员工持股计划重点面向推动企业战略发展、支持企业核心能力建设、影响企业核心业务经营的管理骨干,在2020年至2022年内分期实施。
首年度员工持股计划的参加对象为集团或集团所属单位在任经营管理团队核心人员,包括集团职业经理人和集团所属单位主要经营者。首年度参加对象总人数不超过100人,认购的本员工持股计划总份额不超过1500万份(本员工持股计划的认购价格为1元/份),总金额不超过1500万元。符合资格的员工持股计划参加对象分类及认购金额预计情况如下表所示:③范围:董事会成员,但不包括独立董事及由公司控股公司以外的人员担任的外部董事、高级管理人员、中层管理人员、由总经理提名的核心技术人才。④期权授予规模:向激励对象授予308.64万股股票期权,标的股票占当前公司股票总额比例为0.34%。标的股票来源为公司向激励对象定向发行或回购的公司股票。激励对象获授的股票期权自授权日起两年的行权限制期内不得行权。自可行权日起三年的行权有效期内分批匀速行权,行权有效期为自可行权日起五年。⑥期权授予条件:公司在实施本激励计划前一年达到如下业绩条件:n年净利润增长率达到或超过20%且不低于公司近3年平均水平或同行业平均水平(或75分位)。n年度加权平均净资产收益率达到或超过10%且不低于公司近3年平均水平或同行业平均水平(或75分位)。激励对象在本激励计划实施前一年度绩效考核结果必须为合格以上。根据公司绩效考核相关管理办法,激励对象行权前一年绩效考核结果为合格以上。n年净利润增长率达到或超过20%且不低于同行业平均水平(或50分位值)。n年度加权平均净资产收益率达到或超过如下业绩指标且不低于同行业平均水平(或50分位值):2008年达到或超过11%,2009-2012年达到或超过12%。吉林华康药业股份有限公司是一家集药品研发、生产、营销于一体的现代化企业,始建于1990年,位于长白山麓、牡丹江畔的医药城一一吉林省敦化市。总占地面积15万平方米,总资产5.04亿元,净资产1.63亿元。现有职工1000余人。首先,激励对象选取上更灵活,可以将监事纳入激励范围;其次,行权价格确定上更灵活,可以由企业和激励对象商议确定;再次,时间安排上可以不受国有上市公司实施股权激励的约束;最后,业绩考核上也更灵活,由上级主管企业对子公司进行评估后对其未来发展预计而确定相应的业绩考核指标和目标。北京首量科技股份有限公司(“首量科技”)成立于2012年11月19日,为其他股份有限公司(非上市),系国有企业北京一轻资产经营管理有限公司的子公司,主营业务为光电器件、棱镜、透镜、光纤跳线、石英、氟化合物及其盐、人工晶体。2018年9月,首量科技发布《北京首量科技股份有限公司股票期权激励计划》,公司将采取股权期权的方式对公司董事、高级管理人员、中层管理人员及核心员工进行激励。根据《北京首量科技股份有限公司股票期权激励计划》,本次激励计划拟向激励对象授予750万份股票期权,对应标的股票数量为750万股,占本激励计划公告时股份总额3,000万股的25%。其中,首次授予492万份股票期权,占本激励计划公告时公司股份总额3,000万股的公告16.40%;预留258万份股票期权,占本激励计划公告时公司股份总额3,000万股的8.60%。激励计划约束条件如下:设定为5年,自股票期权授予之日起计算。激励计划有效期内,激励对象可以根据相关规定行权。激励对象为公司董事、监事、高级管理人员的,其在任职期间每年转让的股份不得超过其所持有本公司股份总数的25%;在离职后半年内,不得转让其所持有的本公司股份。股票期权激励的激励对象,自取得股权之日起,5年内不得转让、捐赠,特殊情形按以下规定处理:因本人提出离职或者个人原因被解聘、解除劳动合同,取得的股权应当在半年内全部退回企业,其个人出资部分由企业按上一年度审计后净资产计算退还本人;因公调离本企业的,取得的股权应当在半年内全部退回企业,其个人出资部分由企业按照上一年度审计后净资产计算与实际出资成本孰高的原则返还本人。首次授予的股票期权的行权价格为1.50元/股(溢价17.19%)即在满足行权条件的情况下,激励对象获授的每一份股票期权拥有在其行权期内以每股1.50元购买1股公司股票的权利。除已经广泛覆盖房地产领域外,跟投机制已经在国资控股的基金投资、融资担保、融资租赁、商业保理、资产管理等金控领域、乃至新能源、电动汽车等新兴产业项目上出现应用实例。2023年12月,云南贵金属实验室建立长效的收益共享、项目跟投机制,率先在实验室平台下成立溅射靶材、医用材料、粉体材料和氢燃料电池四家初创公司并实施创新跟投。在四个跟投项目中,跟投人员均由项目决策团队、骨干团队和重要支撑人员组成。项目决策团队为贵金属实验室核心人员;骨干团队在项目中承担重要工作,从事技术研发、市场营销等核心岗位工作;重要支撑人员为从事项目工作一年以上的业务骨干。跟投人员作为有限合伙人通过持有合伙企业的财产份额间接持有项目公司股权,设立一家有限合伙企业作为更头平台,跟投人员为跟投平台的有限合伙人(LP)。
由贵金属实验室相关人员成立一家有限责任公司昆明贵博投资有限公司担任跟投平台的普通合伙人(GP),管理跟投平台相关事务。跟投平台不得开展投资贵研生物公司以外的任何经营活动。贵金属实验室四个跟投项目的跟投总额都不超过300万,占项目公司总股份比例都不超过15%。跟投人员以自有资金出资,与其他股东同股同价。如果项目公司实施增资,原跟投人员可以按照自愿原则以自有资金同比例增资。跟投人员按照持有份额享有项目公司股权分红与增资权益,享有项目公司生产经营及重大事项知情权。而跟投平台的普通合伙人都是由贵金属实验室相关人员出资成立的贵博投资,项目组跟投人员只作为普通合伙人直接持有跟投平台的合伙份额,因此跟投人员不参与项目公司的治理,也不介入生产经营及重大事项决策管理。金地集团披露的核心员工投资项目公司管理办法(试行)的主要核心内容如下:其中,强制投资人为集团主管投资高管、集团投资部门负责人以及区域公司负责人,区域公司主管投资负责人、区域公司主管营销负责人、城市公司负责人、项目负责人以及项目关键人员。自愿投资人为除公司董事、监事、高级管理人员和区域负责人之外的集团正式员工,均可自愿参与项目投资。公司董事长和总裁不在上述投资人范围内,不参与办法实施员工投资;同时,总裁会议批准投资人的资格,并决定出资额度及自愿投资范围等事宜。金地核心员工投资人通过有限合伙企业进行投资,一个有限合伙企业投资一个项目,一般合伙人由稳盛(天津)投资管理有限公司,或集团指定人士或机构担任。每个投资项目中的所有核心员工投资人合计持有的项目公司股权需小于10%。有限合伙企业不能是项目公司的大股东,不参与项目管理、不向项目公司派驻董事及管理人员、不影响项目的对外合作、放弃项目公司股权的优先购买权,并需办理工商登记和验资。同时,每个投资项目中的单个核心员工投资人持有的项目公司股权需小于1%。强制投资和自愿投资资金的到位时间为在项目投资决策会后一个月内;公司支付第一笔土地出让金前。待项目已销售建筑面积达到拟销售建筑面积的90%的时点,为有限合伙企业退出启动点。由总裁会议有权决定推迟退出启动点,但推迟时间最多不超过一年。而核心员工投资人的有限合伙企业收益(亏损)的计算与项目IRR挂钩。保利集团全面实行经理层成员任期制和契约化管理,出台相关管理制度,提供签约模板,考核指标包括经济效益类、经营管理类、风险合规类、重点任务类等,其中经营业绩指标占比不低于75%。实行工资总额分类分级管理。保利集团对主业处于市场充分竞争领域和行业的子企业,工资总额结合净利润目标值档位,与利润总额增幅挂钩;对文化产业类子企业,根据其经济效益和社会效益双重属性,将工资总额分为保障性和效益性两部分,保障性工资根据社会效益指标完成情况,结合当地居民消费价格指数综合确定,效益性工资与利润总额增幅挂钩;对战略调整、整合重组、承担专项任务等特殊情况的子企业,在工资总额与利润总额增幅挂钩的前提下,根据企业实际适度调整。2020年,集团总部和6户二级企业工资总额下降共计3亿元,分别较2019年同比下降2%到16%不等。建立差异化薪酬分配机制。保利集团14户二级企业中已有12户落实董事会对经理层副职的业绩考核和薪酬分配权,“一企一策”制定企业负责人薪酬方案,强化“业绩升、薪酬升,业绩降、薪酬降”,合理拉开分配差距。二级企业领导班子成员薪酬差距最高为1.62倍,浮动工资占比最高为82%。统筹开展中长期激励。保利集团制定《中长期激励工作指引》,涵盖4大类12种激励工具,鼓励各级企业结合实际积极开展各种中长期激励。所属上市公司已实施6期股权激励计划,授出股份3.55亿股。地产板块已实施17批、438个跟投项目(2021),参与者超过4万人次,实现个人与企业利益共享、风险共担。已批准2家混改试点企业员工持股方案,其中一家企业146名员工认购公司12%股权。工具:股份期权、业绩股份、分红激励、任期激励、跟投机制、模拟股份激励对象:股权激励对象原则上限于子公司董事、高级管理人员以及对子公司经营业绩和持续发展有直接影响的管理、技术和业务骨干,不得随意扩大范围。集团公司控股股东或集团公司管理的企业负责人,不得参加中长期激励计划。市场化选聘的职业经理人可以参与任职企业的中长期激励计划。1)反映国有资产回报和公司价值创造等综合性指标,如净资产收益率、经济增加值率、投资资本回报率(ROIC)、国有资本保值增值率等;2)反映企业持续成长能力的指标,如净利润增长率、营业利润增长率、营业收入增长率、经济增加值增长率等;3)反映企业经营发展情况的指标,如净利润、利润总额、营业收入等。设不高于5%为项目股权激励股,每半年考核一次,项目部实际利润率大袋项目布标利润率时,给予一定奖励过程考核完成目标值,给予不超过上交额的5%的奖励,根据项目五个等级制定超额完成利润(成本结余)对应激励标准,按照考核结果按岗位进行奖励分配。按结余比例的25%-45%分成。1) 成本结余1%以内,项目部不超过结余比例的25%分成;2)成本结余1%-3%,项目部不超过结余比例的35%分成;3)成本结余3%及以上的部分,项目部不超过结余比例的45%分成。②兑现方式:外部结算完,终结考核审计后兑现(含预兑现)不超过50%,工程款全部收回且保修期满后兑现50%。③预兑现条件:项目跨度两年以上,预计利润不低于10%,可预兑现不超过预计利润的10%④分配方式:项目经理分配不超过35%计取,剩余65%由项目经理二次分配A:个人诚信度高,项目管理规范,信用评分125以上;B:个人无不诚信表现,项目管理基本规范,信用评分95-125;C:个人诚信度较低,项目管理不规范,信用评分80-95;D:个人诚信度很低,项目管理严重失控,信用评分低于80。节点工期激励、质量安全激励、技术创新激励、创奖激励、材料节省激励、建立精确的项目部应收款项台账、建立项目结算工作激励机制、资料完整激励员工取证率完成公司年度计划、有相对固定的内部交流学习、组织有鲜明主题的大型活动、全年自主组织各类培训、新员工和年轻员工谈话等。股权激励、薪酬福利激励、职位岗位激励、文化情感激励、培训激励、考证学历激励、荣誉激励等。