“三资”指国有资源、国有资产、国有资金,“三化”是通过市场化手段将其转化为可增值可流动、可放大的资本,核心是变“静态存量”为“动态增量”。

“四则四式”是针对国有资产(尤其是闲置、低效资产)的具体处置策略,核心是“物尽其用、效尽其优”,根据资产状态选择最优运营方式,避免资源浪费。

国务院办公厅2022年发布了《关于进一步盘活存量资产扩大有效投资的意见》,作为响应,国家发展改革委在2022年年底组织征集和评估筛选了24个盘活存量资产扩大有效投资典型案例。据此,我们通过结合相关案例,对存量资产盘活常见的方式及模式等进行梳理,以期同业人士参考。
存量资产盘活作为一项系统性的工程,在区分资金、资产、资源(以下统称“存量资产”)的属性及经营状况的基础上,把资产“盘”起来,摸清家底,这是进行存量资产盘活的第一步。在此基础上,分门别类建立台账,并根据资产的实际情况分别匹配相应的盘活路径。其中,资金可粗略划分为现金及金融类资产(债权、股权);资产根据经营及收益情况可区分为收益类资产、低效资产以及无效类资产;资源则包括自然资源、公共资源等,注意其交易需要通过产权交易所、公共资源交易中心等交易平台进行。具体内容可参考下图所示:


对于存量资产盘活而言,盘是第一步,使资产真正“活”起来才是重中之重。在国家发展改革委公布的24个盘活存量资产扩大有效投资的典型案例中(相关内容如下表所示),盘活存量资产的方式主要包括盘活存量资产与改扩建有机结合、挖掘闲置低效资产价值、发行公募REITs、特许经营、发行资产支持专项计划(商业票据)、产权交易、作价入股、土地置换及产业导入综合开发、市场化债转股、兼并重组等。除此之外,实操中还包括通过地方AMC等收购和处置不良、低效资产;Pre-Reits基金等方式。


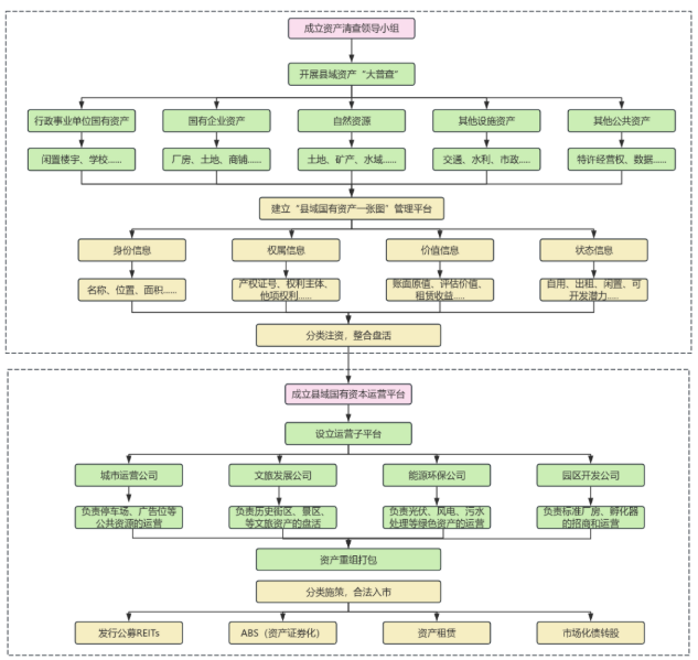
2025年10月,湖北省省长李殿勋在武汉部署国有“三资”管理改革,提出“一切国有资源尽可能资产化、一切国有资产尽可能证券化、一切国有资金尽可能杠杆化”的三项原则。
这项改革正在让沉睡的国有资源变成流动的资本,“三资三化”提法也因此引发广泛关注。湖北“三资三化”改革(资源资产化、资产证券化、资金杠杆化)的深层逻辑,核心在于破解地方政府“资金荒”与“资产沉睡”并存的矛盾,通过市场化手段激活存量资源,重构地方财政和发展模式。其深层逻辑可从三个维度解析:
一、财政转型:从“土地依赖”到“资本运营”
背景困境:传统“土地财政”难以为继(房地产下行、土地出让收入锐减),叠加地方债务压力,亟需新财源。
破局路径:
➠ 资源资产化(确权登记、价值显化):将过去“无价无市”的自然资源(山林、水库、砂石)、行政资产(办公楼、停车场)、特许经营权(充电桩、广告位)等转化为可计价、可交易的资产,形成新财政基础。
➠ 资产证券化(流动性激活):通过REITs、ABS等工具将长期资产(如产业园、高速公路)的未来收益提前变现,破解政府“有钱建设、无钱运营”困局。逻辑本质:将“沉睡资源”变为“现金流”,构建可持续的地方财政循环体系。
二、债务化解:以“资产信用”替代“政府信用”
关键矛盾:地方政府融资受债务红线约束,但基建/民生项目仍需资金支持。
创新机制:
➠ 资金杠杆化(四两拨千斤):以少量财政资金为“种子资本”,通过PPP、产业基金、担保增信等方式撬动社会资本(如湖北10亿国资撬动40亿社会投资)。
➠ 证券化隔离风险:将项目资产打包发行证券,实现风险与政府资产负债表剥离,避免直接增加负债。逻辑本质:用市场化的资产收益权融资替代传统政府借贷,在控债务前提下“腾挪”发展空间。
三、发展升级:推动资源向高效领域流动
结构性痛点:大量国有资源闲置(如低效厂房、闲置土地),而新兴产业、基建短板缺乏要素支持。
改革抓手:
➠ “能用则用、不用则售”:强制清退低效占用资产,通过产权交易市场盘活给高效主体(如闲置园区改造为科创基地)。
➠ 证券化定价发现:市场交易倒逼资产价值重估(如污水处理收益权ABS发行需第三方评估),促进资源配置优化。逻辑本质:以金融手段打破资源固化,推动要素向新质生产力领域聚集。
争议与挑战的深层动因
“变卖国资”质疑:
官方逻辑:并非简单出售,而是通过“资产流转—资本增值—再投资”实现国有资本保值增值(如资产证券化后政府仍保留控股权)。
风险点:若资产定价过低或监管缺位,可能导致公共利益流失。
金融化险:
证券化产品依赖底层资产收益稳定性(如产业园REITs需持续满租),经济波动可能引发兑付危机。
执行难度:
资源确权涉及多部门协调(如自然资源、国资、财政),历史遗留问题可能阻滞资产化进程。
结论:三重逻辑的统一
湖北改革的深层逻辑实为 “财政可持续—债务可控—发展提质”的三维驱动:
资源资产化解决“钱从哪来”(基础)→ 资产证券化解决“钱怎么来”(路径)→ 资金杠杆化解决“钱如何增效”(目标),最终构建“资源—资本—产业” 的正向循环,为地方高质量发展探索新范式。其成败关键在于能否建立市场化定价、风险隔离与公共利益平衡机制。
“三资三化”落地案例




