县区属国企“三定”方案编制常用工具与政策参考
说明:本文为作者基于县区属国企“三定”方案编制实践经验整理的参考工具与政策索引,非官方文件,不具备强制性效力。文中涉及的表格、模板、政策文件名称仅供参考,请结合企业实际和当地国资监管部门的正式规定使用。
本附录旨在为县区属国企“三定”(定机构、定职能、定编制)方案编制工作提供实用工具、政策依据和文本规范,助力编制人员高效推进工作,确保方案符合县区国资监管要求、适配国企发展实际,兼顾规范性与可操作性。
第一部分 县区属国企“三定”方案编制常用工具
本部分工具均适配县区属国企规模(中小型国企为主,机构精简、职能聚焦),可直接下载修改使用,重点解决岗位梳理、编制测算、职责明确等核心问题。
一、岗位价值评估表(县区属国企版)

说明:评估维度可结合县区国企主营业务(如城市建设、民生服务、产业发展等)调整,重点突出岗位对国企核心职能的支撑作用,避免过度复杂的评估体系。
二、工作负荷分析表

说明:工作饱和度计算公式=每周工作总耗时÷(现有编制人数×5天)×100%,饱和度在70%-90%为合理区间,低于70%可考虑精简编制,高于90%可建议增加编制或优化工作流程。
三、编制核定测算表

说明:调整系数可结合县区国企发展规划、年度业务目标、政策要求(如国企瘦身健体)合理确定,核心是确保编制与业务需求匹配,避免人浮于事或人力不足。
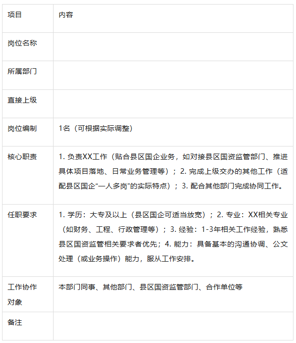
四、岗位职责说明书模板(县区属国企版)
(适配县区属国企中小型规模,内容简洁、重点突出,避免冗余)

第二部分 县区属国企“三定”方案编制相关政策文件汇编
说明:以下政策文件名称及简要说明为作者根据公开信息整理,旨在为编制工作提供索引参考。具体政策内容请以官方发布的原文为准,涉及本地文件(标注“XX县(区)”处)请用户自行查询当地实际发布的文件。
本部分整理县区属国企“三定”编制相关核心政策文件,涵盖国资监管、国企改革、县区发展战略三大类,编制人员可结合本地实际,查阅具体文件原文,确保方案合规性。
一、县区级国资监管相关规定
1.《XX县(区)国有资产监督管理办法》(本地文件):核心关注县区属国企的监管职责、机构设置要求、人员管理规范,是“三定”方案编制的核心依据;
2.《XX县(区)属国有企业机构编制管理暂行办法》(本地文件):明确县区属国企机构设置、编制核定的基本原则、审批流程,规范编制调整的条件和程序;
3.县区国资监管部门年度工作部署文件:包含年度国企管理、机构优化、人员配置的具体要求,需结合年度工作重点调整“三定”方案。
二、国企改革相关政策要求
1.《中共中央国务院关于深化国有企业改革的指导意见》(中央层面):明确国企改革的总体方向,包括机构精简、职能优化、人员高效配置等核心要求,指导县区属国企“三定”方案贴合改革导向;
2.《省属、市属国有企业“三定”方案编制指引》(省级、市级文件):可参考省市层面的编制规范,结合县区国企规模调整,确保方案与上级改革要求衔接;
3.《县区属国有企业瘦身健体专项行动实施方案》(本地或市级文件):针对县区属国企可能存在的机构臃肿、人浮于事等问题,明确精简优化的具体要求,用于指导编制核定和机构调整;
4.国企三项制度改革相关文件:涵盖劳动、人事、分配三项制度改革,要求“三定”方案与岗位设置、人员聘用、薪酬分配挂钩,确保岗位适配、人岗相适。
三、县区发展战略相关文件
1.XX县(区)国民经济和社会发展第十四个五年规划纲要:明确县区产业发展方向、重点项目布局,“三定”方案需围绕县区发展战略,设置对应业务部门和岗位,保障国企服务县区发展;
2.XX县(区)国有资本布局优化方案(本地文件):明确县区属国企的主营业务、发展定位,指导“三定”方案中机构设置、职能划分贴合国有资本布局,避免机构职能与主业脱节;
3.县区政府年度工作报告:包含年度重点工作、国企承担的重点任务,“三定”方案需适配年度工作要求,确保机构和人员能够支撑重点任务落地。
第三部分 县区属国企“三定”方案文本模板
本模板为作者根据县区属国企“三定”编制实践经验整理,旨在提供格式参考。请结合企业实际业务、当地国资监管要求和政策文件进行修改完善,切勿直接套用。
XX县(区)属XX国有企业“三定”方案(模板)
第一章总则
第一条编制目的:为深入贯彻落实国企改革相关要求,规范企业机构设置、明确职能分工、优化人员配置,提升企业运营效率和核心竞争力,更好服务XX县(区)经济社会发展,结合企业实际,制定本方案。
第二条编制依据:依据《中华人民共和国公司法》《XX县(区)国有资产监督管理办法》《XX县(区)属国有企业机构编制管理暂行办法》及国企改革、县区发展战略相关文件要求,结合企业主营业务和发展实际编制。
第三条基本原则:坚持党管国企原则,贴合县区发展战略;坚持精简高效、权责统一,避免机构重叠、职能交叉;坚持人岗相适、优化配置,兼顾业务发展和人员合理流动;坚持合规合规、规范有序,符合国资监管相关要求。
第二章机构设置
第四条机构设置总体要求:结合企业规模和主营业务,设置精简高效的管理部门和业务部门,明确各部门核心职能,避免机构臃肿、职能冗余,确保部门协同高效。
第五条具体机构设置:
(一)管理部门(根据企业实际调整,示例如下)
办公室:负责公文处理、会务组织、后勤保障、对外协调、党建工作等;
人力资源部:负责人员招聘、薪酬福利、绩效考核、培训发展、人事档案管理等;
财务部:负责账务处理、税务申报、资金管理、财务报表编制、成本管控等;
综合管理部(可整合安全、合规、审计等职能):负责安全生产、合规管理、内部审计、制度建设等。
(二)业务部门(根据企业主营业务调整,示例如下)
工程管理部(适用于城建类国企):负责项目规划、工程施工、质量监管、竣工验收等;
运营部(适用于服务类国企):负责日常业务运营、客户对接、服务质量提升等;
投资发展部(适用于投资类国企):负责项目调研、投资分析、合作洽谈等。
第六条机构调整机制:根据企业发展、业务变化、政策要求,适时调整机构设置,调整需履行国资监管部门审批程序。
第三章职能划分
第七条企业核心职能:围绕XX县(区)发展战略,承担XX主营业务(如城市建设、民生服务、产业投资等),落实国资监管要求,实现国有资产保值增值。
第八条各部门职能分工(明确各部门具体职责,避免交叉重叠,示例如下):
办公室:统筹企业日常管理,对接县区国资监管部门、政府相关单位,负责党建、公文、会务、后勤等工作,协调各部门协同配合;
人力资源部:制定人员招聘、培训、绩效考核等制度,负责人员配置、薪酬发放、人事档案管理,落实三项制度改革要求;
财务部:严格执行财务管理制度,做好账务处理、税务申报、资金管控,定期编制财务报表,配合审计、国资部门检查;
业务部门:聚焦主营业务,负责项目推进、业务运营、客户服务等,完成企业年度业务目标。
第四章人员编制
第九条编制核定原则:结合企业业务量、工作负荷、管理幅度,参考行业标准和政策要求,核定各部门人员编制,确保人岗相适、高效精干。
第十条具体编制核定:

第十一条编制管理:严格按照核定编制配置人员,严禁超编聘用;确需调整编制的,需经企业研究、国资监管部门审批后实施;建立人员动态管理机制,根据工作负荷和业务变化,适时优化人员配置。
第五章实施步骤
第十二条动员部署(X月X日-X月X日):召开“三定”方案实施动员大会,明确工作要求、责任分工,解读方案内容,统一思想认识。
第十三条岗位梳理与人员配置(X月X日-X月X日):对照方案,梳理各岗位职责,开展人员竞聘、岗位调整,确保人员适配岗位。
第十四条制度完善(X月X日-X月X日):完善岗位职责、绩效考核、人员管理等相关制度,确保“三定”方案落地见效。
第十五条总结验收(X月X日-X月X日):对“三定”方案实施情况进行总结,排查问题、整改完善,报县区国资监管部门验收。
第六章保障措施
第十六条组织保障:成立“三定”方案实施工作领导小组,由企业主要负责人任组长,各部门负责人为成员,统筹推进方案实施,协调解决实施过程中的问题。
第十七条制度保障:完善相关管理制度,规范机构运行、人员管理、职能履行,确保方案落地后企业运营有序。
第十八条监督保障:接受县区国资监管部门的监督指导,定期汇报方案实施情况,及时整改存在的问题,确保方案符合政策要求。
第七章附则
第十九条本方案由企业“三定”方案实施工作领导小组负责解释。
第二十条本方案经县区国资监管部门审批后实施,自发布之日起生效。
XX县(区)属XX国有企业(盖章)
X年X月X日
注:本模板为示例,具体内容请以企业实际和当地监管要求为准
后续我们将围绕“县区属国企“三定”方案编制指南完” 展开深入探讨,敬请关注。
(作者:李树春,硕士研究生导师,拥有多年国企咨询经验及高级企业合规师资质。)


