知风云:新《公司法》,将于2024年7月1日起施行,公司法此次的大修订,需要大家认真掌握变化、切实做好切换准备。本期新《公司法》专栏,我们节选了来自混改风云的三篇文章。读后,相信您对新《公司法》将有更深刻的理解,同时也期望知本咨询的经验和方法,能够在企业提升竞争力的道路上,帮助您分析趋势,找准方向。
01
新公司法:国企实施集团管控要注意重大风险—“人格否认”
2023版公司法(以下简称“新公司法”或“新法”)是公司法首次通过后30年来规模最大的一次修改,其中不乏重大创新性规定,新法对集团化运作或集团管控新增了三项重大规制:
三大新增规制带来了三大法律风险,如何评估与应对三大风险?知本咨询今天先简要分析公司法人人格否认的风险与防控对策。
1、风险评估
第二十三条第一款的规制对象是有股权关系的母子公司,属于纵向法人人格否认,否认的是子公司的独立法人人格和母公司的有限责任,该项规制在2005年首次修订时被纳入公司法,沿用至今。纵向人格否认可能发生在上述示意图中的箭头箭尾有直接关系的出资人与被投资单位之间,这种关系简单、明了、直接。例如,A1.1与A1.1.1之间。第二十三条第二款则是新法首次引入,其规制对象是与子公司没有股权关系但受母公司控制的其他关联公司和子公司,属于横向法人人格否认。横向人格否认(学界也有“关联公司人格否认”“三角刺破”等别称)可能发生在上述示意图中的受同一控制人控制的关联企业(除纵向关系之外)之间,这种关系复杂、隐秘、间接。例如,A1.2与A1.1.2之间、A1.1.1与C2.2.2之间。法人人格否认的纵向与横向的区别在于主体要件中的被告对象的不同,无论是纵向还是横向,触犯人格否认法律风险的行为要件和结果要件需要审慎认定清楚。行为要件:如何认定实施了滥用公司法人独立地位及股东有限责任的行为?新法并未明示,但可供法院裁判说理的《全国法院民商事审判工作会议纪要》(法〔2019〕254号,以下简称“《九民纪要》”)对此有较为明确说明。滥用行为,实践中常见的情形有人格混同和过度支配与控制。人格混同是对公司法第三条公司独立财产(权)的背离,使独立法人的实质被侵蚀甚至掏空。最主要的表现是公司的财产与股东的财产是否混同且无法区分不具备独立意思主要体现为公司治理流于形式、董事会无独立经营决策权。独立财产方面需提请特别注意的是:《九民纪要》早于新公司法,有关人格否认的规定主要基于当时公司法规制的纵向人格否认,在新法将规制范围拓展至横向关联企业后,财产的混同可以合理推定被放大至关联企业之间的财产是否混同,而不仅仅局限在母子公司之间。在出现人格混同的情况下,较大可能同时伴随其他混同:业务混同、人员混同(尤其是财务人员混同)、住所混同等。过度支配与控制的股东基于对公司的控制实施超越正当股东权利的不当影响,使公司丧失独立意志从而无法基于自身利益作出理性决策,成为股东谋取利益的工具。在目前的裁判依据供给有限的状况下,这个“严重损害”的实际认定相当程度上只能交给法官自由裁量了,那实际自由裁量的情况如何呢?
先看法人人格否认方面的最高法指导性案例(15号)的裁判说理,“本案例中,三个公司虽在工商登记部门登记为彼此独立的企业法人,但实际上相互之间界限模糊、人格混同,其中川交工贸公司承担所有关联公司的债务却无力清偿,又使其他关联公司逃避巨额债务,严重损害了债权人的利益。”未见对“严重损害”这个结果要件展开论证,而是从人格混同、滥权利的行为要件径直得出“严重损害”。
由此,存在人格混同和过度支配与控制行为被诉请人格否认时,结果要件和因果关系不太充足时滥用行为径直触发人格否认的实际法律风险不算低,尤其是新法新增横向人格否认后,面临潜在人格否认后承担连带责任风险的关联企业数量几何级数放大,集团务必引起高度重视。
基于风险裁定主要依赖股东滥用职权的行为,建议集团企业(此处指各级有权并表的控股企业,不局限于公司名称中是否带有“集团”字样)未雨绸缪,迅速核查各成员企业是否存在人格混同和过度支配与控制,如有重大风险情形,务必尽快整改。防控过度支配与控制和意思不独立方面,建议重点做好以下工作:集团化运作中难免出现一定程度的业务、人员、机构和住所混同,《九民纪要》也指出人民法院在审理案件时,关键要审查是否构成人格混同,而不要求同时具备其他方面的混同,其他方面的混同往往只是人格混同的补强。但为了避免成为压垮骆驼的最后一根稻,建议集团内各企业在业务、人员、机构和住所等方面尽可能相互独立,避免不同法人主体“一套人马”高度重叠。新公司法新增规制对集团管控划定了新的底线和红线,今天为大家初浅解析了集团管控中的人格否认风险。下一篇,为大家分析事实董事和影子董事规制带来的法律风险,并继续分享风险应对建议。
新《公司法》解读:国有企业公司章程怎么改?(上篇)
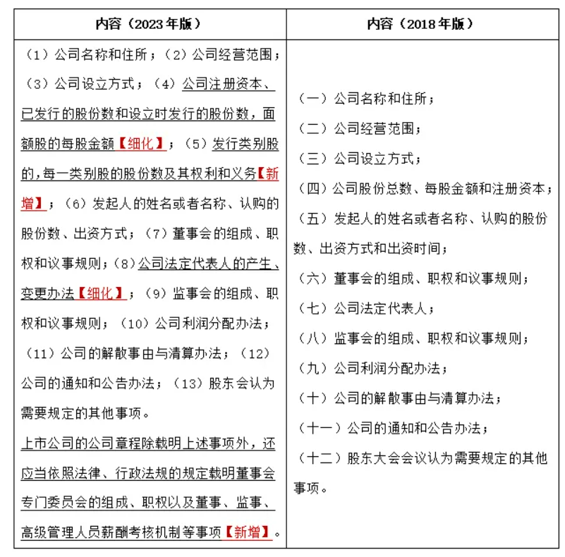
新《公司法》中对于公司章程做了一定程度上的修改与细化,这一方面是要规范公司的组织和行为,保护公司、股东、职工和债权人的合法权益;另一方面,更是要完善中国特色现代企业制度,弘扬企业家精神,维护社会经济秩序,促进社会主义市场经济的发展。对于有限责任公司来说,下列表格中的八项属于公司章程中的法定必备事项。对于股份有限公司来说,公司章程法定必备事项产生了较大变化,在原有事项基础上,新《公司法》进行细化与新增。这里需要说明一点,即对于国有独资公司来说,公司章程需要由履行出资人职责的机构制定,新《公司法》删掉了原法中的“或者由董事会制订报国有资产监督管理机构批准”,体现了加强国资监管,保证国有资产保值增值的精神。与《公司法》(2018年版)相比,新法在更多事项中打开口子,允许股东自行决定,并在公司章程中明确,使得企业自治空间进一步扩大。例如相关条款规定“公司股东会认为需要规定的其他事项,也应当记载于公司章程”。这在一定程度上代表了新《公司法》对于公司自治的支持,意味着法律法规明确允许公司股东会通过依法作出决议,决定在公司章程中自主规定除法定必备事项之外的其他事项。自主规定事项主要包括以下三类,即公司成立与解散、公司治理与管控以及股权转让与管理。公司成立与解散听起来简单,却也实实在在地主要包括了六大方面的内容,涵盖了企业营业期限、设立方式、企业解散、清算以及增加注册资本等内容。
(1)公司的营业期限
对于有限责任公司来说,当原公司章程所规定的营业期满或解散事项出现时,企业可以通过修改章程使公司存续,这与《公司法》(2018年版)保持一致;而股份有限公司则新增了这部分内容。

对于有限责任公司、股份有限公司来说,新旧《公司法》均规定了公司章程可自主规定企业解散事由。同时,需要注意的是这也是出现该情形后,对股东会该项决议投反对票的股东可以请求公司按照合理的价格收购其股权的情形之一。众所周知,无论是有限责任公司,还是股份有限公司,当企业因为公司章程规定营业期限届满、股东会决议解散、因公司合并或者分立需要解散、依法被吊销营业执照、责令关闭或者被撤销、人民法院依照本法第二百三十一条的规定予以解散以及公司章程规定的其他解散事由出现而解散的,应当清算。这个时候,董事作为公司清算义务人,应该当在解散事由出现之日起十五日内组成清算组进行清算。但新《公司法》第二百三十二条相关条款规定了清算组的组成可由公司章程另行规定。
(4)成立大会的召开和表决程序
对于股份有限公司来说,新《公司法》将原本的“创立大会”改成了“成立大会”,但无论哪一种名称,其均是募集设立的股份有限公司成立前决定某些重大事项的法定程序,是决定公司是否成立,表决公司章程并选出首届董事会和监事会,及其他决定公司设立过程中以及公司成立之后的重大事项的会议。新《公司法》中,企业增加注册资本相关条款较多,这里我们仅选取与公司章程有关的进行讨论。即在第二百二十七条第一款中规定,对于股份有限公司来说,正常情况下在增加注册资本发行新股时股东并不享有优先认购权,但如果公司章程或者股东会决议另有规定时,可以享有优先认缴权。以上,对新法中有关公司章程的法定必备事项,以及自主规定事项中企业成立与解散部分的条款进行了简单分析。下篇,还将继续就公司章程自主规定事项中,企业公司治理与管控、股权转让与管理两方面进行讨论,敬请期待。
探索新公司法下的国企治理之路:123巨变与321策略探讨
公司法此次史诗级规模的大修订,相比2018版公司法(以下简称“现行法”或“旧法”)新增和修改了约80%的条文,实质性修改了约55%,为抽丝剥茧、提纲挈领的快速精准地抓住治理相关的重大变化要点,知本咨询归纳了123三维九核公司治理巨变解码模型(本篇),并为大家提供了321应对解决思路(下一篇)。知本咨询认为在浩瀚纷呈的公司治理条款变化中,可以从治理理念、结构和机制三大维度来立体透视巨变的逻辑,进一步通过1种理念、2大结构和3类机制来解码核心变化。以哪个治理主体为治理中心,是治理理念设计的核心要义。本次修法毫无疑问,向董事会中心主义迈进了一大步,但今天咱们先不对法理或理念本身进行探讨,只对已经在董事会中心主义影响下变为最新法条的重点事宜做一个整体扫描。先看下图:这是一张目前比较典型的中央企业重要子公司治理结构与圈层的示意图,大致意思是:结构方面,这是一个平行双层制的内设治理结构;圈层方面,这是一个必须考虑集团管控对治理和独立有重大影响的多级权力圈层。如图3所示,内圈治理结构因监督机构设置调整发生了巨大变化,外圈的管控结构性影响因新增规制发生了较大的变化。从单一双层制治理结构调整为双层制与单层制自主选设的治理结构旧法的治理结构中监事会(监事)是法定唯一独立的监督性治理主体或机构,新法的监督职能可以通过董事会审计委员会替代,不设董事会审计委员会或董事会的有限责任公司经全体股东一致同意还可以不设监事,设董事会审计委员但不行使监事会职权时还可以像现在一样同时设监事会(监事),由此导致不同主体组合下的公司治理结构形态或类型空前丰富起来,可以很复杂,也可以极简单。圈外控股股东、实控人的不当干预受到新法的节制性规制众所周知,国内企业在公司治理中相当一部分受到控股股东、实控人的干预,也不乏过度或不当干预的,国内企业的治理结构在现阶段不能局限于圈内公司内设的治理结构。控股股东、实控人无论作为亲自下场的事实董事,还是作为指示他人不当干预的影子董事,侵害公司健康治理和合理利益在旧法中规制较少,新法新增或强化规制后有利于增强公司法人治理的规范性和独立性,有助于自主经营水平提升。在旧法同纵向人格否认揭开或刺破公司法人面纱后,虽然可以纵向向上追究股东的责任,但对“聪明”的股东为规避纵向追责利用控制企业侵害公司利益却无法有效规制,新法将这个漏洞堵上了,但明文未将实控人及控制的企业作为横向法人人格否认的对象,是否可以推定或延展至实控人及控制的企业尚需关注后续司法解释的修改。新法在公司法层面首次明确了国家出资公司中党组织发挥领导作用研究讨论公司重大经营管理事项,党组织在国企真正意义上在公司治理结构中取得了发挥领导作用的法定地位,重大经管事项未经党组织前置审议的决议效力可在除斥期间向法院申请撤销,法院裁判支持也有了明确依据,国有企业党的领导的法治化水平空前提高。公法应当坚持“法无授权不可为、法定职责必须为”的原则,私法则应尊重“法无禁止皆可为”的导向、坚持私法意思自治的理念,公司法作为规范公司的组织和行为的法总体上属于私法。本次修订尤其是公司治理领域的修订更加体现了意思自治理念,形成了强制性规范和任意性规范并存、任意性规范增多的态势,对此体现最为明显的就是公司章程自定或另行约定类自治事项显著上升,表1统计(不完全)如下:表1所列新增章定事项数量中相当一部分属于赋权类事项,根据公司高效治理的需要合理设计允许章程赋权的事项有助于提高治理效率,降低治理成本。从某种意义上讲,新增的非但书类章定赋权事项是企业的刚需,应当合理赋权。除公司章程赋权之外,新法允许股东会将发债和部分股份增资决定权赋予董事会。更为刚需的是,新法取消了经理的法定职权,公司章程规定和董事会授权成为经理的唯二职权来源,如果公司没有根据实际需要充分合理地对经理赋权,作为董事会的执行机构(重要的治理主体之一)和负责日常经营管理的经理将难以“谋经营、抓落实、强管理”,该等赋权已然成为新法实施后的治理刚需。以上就是笔者对国企公司治理在新法影响下的123巨变简单解码,希望对读者朋友们能有些启发。